电瓶充电器结构图

能够实现蓄电池充满或充电器空载时自动断电,电路结构简单,易于硬件
图片尺寸1000x832
12v电瓶简易充电器
图片尺寸567x567
高压线束,交流充电口,车载充电器,高压配电箱,动力电池包,电池管理器
图片尺寸579x348
cn101383526a_电动车蓄电池的快速充电器有效
图片尺寸2173x1324
厂家直销全自动保护快速电瓶充电器100a
图片尺寸512x384
电动车充电器百科电动车充电器选购技巧充电器坏了该怎么修
图片尺寸604x316
拆解电动车头部品牌雅迪144w铅酸充电器_网易订阅
图片尺寸660x440
蓄电池充电器
图片尺寸500x406
图文解说电动车充电器结构原理及故障检测维修首先就目前市场上面常见
图片尺寸893x722
电动车锂电池充电器玖晟智能电动车锂电池充电器适用雅迪爱玛珑玥菲尔
图片尺寸750x821
新能源大功率电动车电动三轮四轮汽车电瓶充电器48v60v72v充电机
图片尺寸790x1200
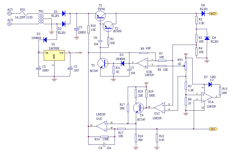
电瓶车充电器工作原理
图片尺寸956x608
电动车充电器原理及结构
图片尺寸800x1132
一种电动车的充电器_cn201920855764.7_知雀网
图片尺寸1000x982
铅蓄电池充电器
图片尺寸974x649
苹果充电器内部结构图
图片尺寸500x411
cn2146804y_电容充电式电瓶充电器失效
图片尺寸1984x1202
一种充电器
图片尺寸1924x1628
5v手机充电器原理
图片尺寸671x652
常见的几款电动车充电器基本电路原理详解高清
图片尺寸792x1120