画出哈希表经典例题

哈希表
图片尺寸589x483
哈希表详解和操作代码详解
图片尺寸899x461
【java版】图解哈希表_哈希表例题图解-csdn博客
图片尺寸645x563
简单理解哈希表
图片尺寸1107x818
哈希表和 java 的前世今生,第一讲:哈希表原理
图片尺寸549x389
哈希表
图片尺寸1398x808
数据结构散列表哈希表链地址法
图片尺寸4000x3000
哈希表散列表原理详解
图片尺寸824x249
从哈希函数哈希冲突开散列出发一文告诉你哈希思想与哈希表构造到底是
图片尺寸978x540
《数据结构》哈希表
图片尺寸1106x538
数据结构哈希表平均长度彻底搞清楚
图片尺寸700x778
c哈希表经典例题
图片尺寸490x435
哈希表散列表原理详解
图片尺寸695x374
哈希表散列表详解包含哈希表处理冲突的方法
图片尺寸360x364
(1)(2)(3)(4)_百度教育
图片尺寸412x654
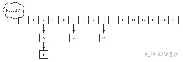
哈希表的理解
图片尺寸284x260
算法初级面试题05——哈希函数/表,生成多个哈希函数,哈希扩容,利用
图片尺寸644x456
数据结构哈希表hashtable哈希概述
图片尺寸728x290
程序员面试java编程知识大全最新版java集合容器面试题二
图片尺寸768x261
数据结构与算法分析哈希表
图片尺寸400x300