痛风诊断标准

表1 2015 acr/eular 痛风关节炎分类标准目前,我们痛风的诊断推荐采用
图片尺寸1074x729
痛风诊断量表
图片尺寸920x1302
再谈痛风的「8 分诊断」
图片尺寸640x460
表1 2015 acr/eular痛风分类标准痛风诊断被广泛认可的是美国风湿病
图片尺寸646x522
痛风自我诊断表
图片尺寸640x470
acreular痛风诊断标准
图片尺寸920x1303
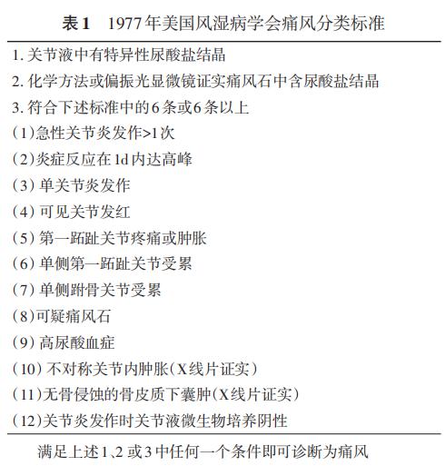
痛风诊断广泛认可的是美国风湿病学会1977年痛风分类标准和2015年美国
图片尺寸490x524
1,痛风的诊断推荐仍是采用2015年acr/eular的分类标准.
图片尺寸1600x900
痛风的诊断标准及轻重分级
图片尺寸640x252
男性>420mmol/l这是因为:许多高尿酸血症患者不出现痛风,也有许多痛风
图片尺寸640x599
关节疼痛尿酸正常患的可能是假痛风
图片尺寸588x370
图2 2015年美国风湿病学会/欧洲风湿病联盟痛风分级标准
图片尺寸500x493
一图教你如何看懂痛风化验单
图片尺寸2160x1350
尿酸正常值(尿酸多少在正常范围?
图片尺寸816x452
每一种关节炎都有其相应的权威诊断标准,痛风也不例外.
图片尺寸660x456
血尿酸水平,是诊断痛风的重要指标,但需要结合临床特征和影像学资料
图片尺寸640x483
嘌呤(嘌呤高会引起什么症状)
图片尺寸750x483
标准(临床,实验室,x线表现)中6项或以上:或偏振光显微镜证实痛风石中
图片尺寸497x645
一文读懂痛风检查报告单
图片尺寸1061x543
科学诊断高尿酸血症和痛风你需要知道这些
图片尺寸679x958