确诊病例

罕见病例|以肝硬化为主要表现的红细胞生成性原卟啉病
图片尺寸1080x377
网帖引流编造病例话术报价开药记者卧底能治罕见病关注
图片尺寸1024x1365
国家卫健委12月1日新增新冠肺炎确诊病例4278例其中本土病例4233例
图片尺寸600x1239
注意确诊病例上升已致13人死亡戴口罩戴口罩
图片尺寸750x707
确诊病例上升已致13人死亡戴口罩戴口罩
图片尺寸750x681
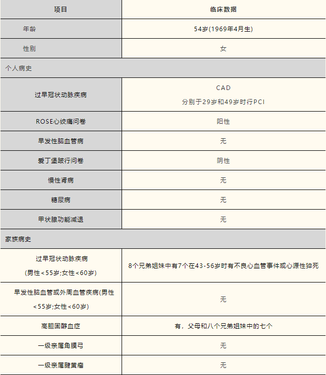
病例报告杂合子家族性高胆固醇血症合并早发冠状动脉疾病
图片尺寸649x746
北京昨日新增3例本土确诊病例
图片尺寸360x525
从去年9月至今,该国累计确诊登革热病例42775例,死亡病例数增至98例
图片尺寸960x1536
河北深泽县新增本土确诊病例3例
图片尺寸650x854
5月22日诊断为确诊病例.确诊病例4:现住东城区南河沿大街45号.
图片尺寸1080x1875
全球新冠病毒疫情:新增确诊2.2万例 2024-03-29 6:49_病例_地区_信息
图片尺寸2100x2100
统计数据,2024年巴西发现的登革热疑似及确诊病例已经累计超过427万例
图片尺寸960x1236
石家庄深泽县,晋州市新增确诊病例行动轨迹!
图片尺寸1080x1755
病例报告杂合子家族性高胆固醇血症合并早发冠状动脉疾病
图片尺寸1080x680
注意!杭州昨日新增1例确诊病例,为7岁男童,系这个地方输入
图片尺寸421x758
疫情笼罩下的股市 截止2021年12月15日23:26分,我国现有确诊病例3785
图片尺寸800x663
李医生讲病例
图片尺寸690x423
最新!平顶山无新增确诊病例,目前已累计治愈出院27例
图片尺寸640x1003
河南昨日新增6例本土确诊病例 新增19例本土无症状感染者#希 - 抖音
图片尺寸862x1920
8月21日新增本土确诊病例3例
图片尺寸1080x1439