社保卡和医保卡的区别

到底有啥区别,有什么区别#社保卡 #医保卡 #医保 #社保 #社保知识
图片尺寸1080x1439
第三代社保卡来了
图片尺寸378x364
秒懂75职工医保vs居民医保待遇到底有啥区别
图片尺寸1080x1439
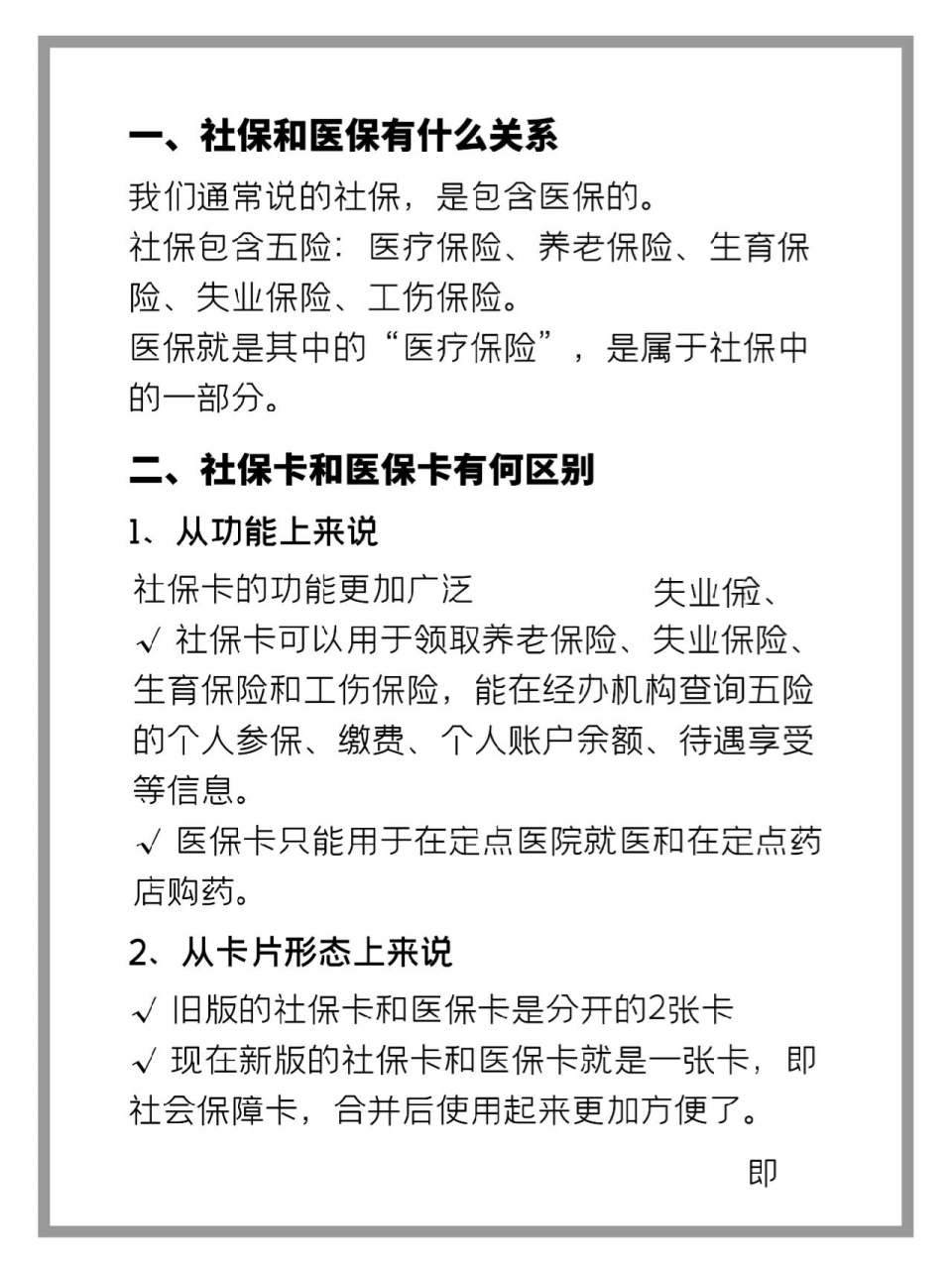
社保卡和医保卡是一张卡吗71有啥区别71
图片尺寸1080x1439
区别社保是一层最基础的保障,报销上还是有一些局限性的,其实医保是
图片尺寸1080x1094
职工医保vs居民医保,区别都在这里73
图片尺寸1080x1439
一,社保卡新版老版一定区分好
图片尺寸487x540
社保卡和医保卡你分得清吗?#知识分享 #社保 #干货分享 # - 抖音
图片尺寸1080x1920
社保卡和医保卡是一个东西吗? 到底有啥区别,有什么区别
图片尺寸960x1280
武汉社保卡的办理及每月返多少钱?(图1)
图片尺寸964x519
第三代社保卡如何领?二代卡还能用吗?权威解答来了
图片尺寸591x425
职工医保和城镇居民医保的区别
图片尺寸1080x1560
社保卡和医保卡是同一张卡吗?有啥区别!04医保和社保的关系 - 抖音
图片尺寸828x1093
社保卡和医保卡是一张卡吗区别是啥
图片尺寸1080x840
社保卡和医保卡一样吗
图片尺寸1080x1440
有社保还需要买商业保险吗 有社保需要买商业保险
图片尺寸953x845
(社会保障号码是什么)什么是社保卡?与原来的医保卡有啥区别?
图片尺寸1280x853
社会保险与商业保险之比较(医疗)
图片尺寸1080x810
社保医保有啥区别逆天功能90的人都不知道
图片尺寸500x798
2024年了还有人不知道社保卡和医保卡合并了
图片尺寸1036x1360