种业发展

广西地标农产品在第二届中国广西东盟现代种业发展大会展示
图片尺寸6240x4160
中国种业发展历程示意图
图片尺寸651x514
中国种业的政策解读与趋势分析
图片尺寸670x352
突破1亿公斤锻造农业芯发展种业新业态
图片尺寸1920x1086
政策简明问答:内蒙古自治区种业发展三年行动方案(2020-2022年)
图片尺寸1004x1572
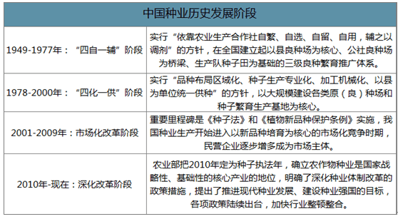
我国种业发展历程从发展阶段历程看,我国种业的发展共经历了"四自一辅
图片尺寸750x371
2018年中国种业发展历程市场现状及企业格局分析图
图片尺寸578x379
中国种业发展报告2017年版9787109233812中国农业出版社
图片尺寸900x1305
2022-2028年中国种业商业行业发展趋势与投资前景报告
图片尺寸315x210
建宁县受邀出席全国现代种业发展大会
图片尺寸1412x990
我国种业发展历程可划分为4个阶段,以2000年《种子法》实施为标志
图片尺寸558x307
甘肃张掖推进机械耕作助力种业发展
图片尺寸1200x900
贯彻乡村振兴战略助推中国种业发展
图片尺寸640x424
甘肃张掖推进机械耕作助力种业发展
图片尺寸1200x900
2 我国种业发展现状
图片尺寸1344x984
独家发布|孙志伟:种企生存发展"三板斧"_推荐阅读_资讯_种业商务网
图片尺寸650x365
敲黑板未来种业发展面对的4大方向
图片尺寸600x392
陕西现代农作物种业发展研究
图片尺寸556x800
中国种业发展展望ppt
图片尺寸1080x810
31日,国务院办公厅印发《全国现代农作物种业发展规划(2012-2020年)》
图片尺寸400x416