科健k358

图为科健k358
图片尺寸550x413
图为:科健 k358
图片尺寸550x413
图为:科健 k358
图片尺寸550x413
杀手级低价彩屏机科健k358狂降至1200元上下
图片尺寸450x337
科健 k358
图片尺寸550x413
科健 k358
图片尺寸550x413
摩托罗拉a760大降600 科健k358仅要一千五
图片尺寸350x262
28日手机行情科健k358飞利浦530低价上市
图片尺寸500x375
图为:科健k358
图片尺寸350x262
5 フィアオブゴッド x ナイキ スカイロン2 Ⅱ fear of god x nike
图片尺寸960x934
车开烂才懂得高速犯困不靠喝红牛1个蠢招瞌睡就跑光了
图片尺寸640x427
老外测评kubey酷备刀k358快开折刀 胖哥俩
图片尺寸1152x720
科健k358b
图片尺寸85x200
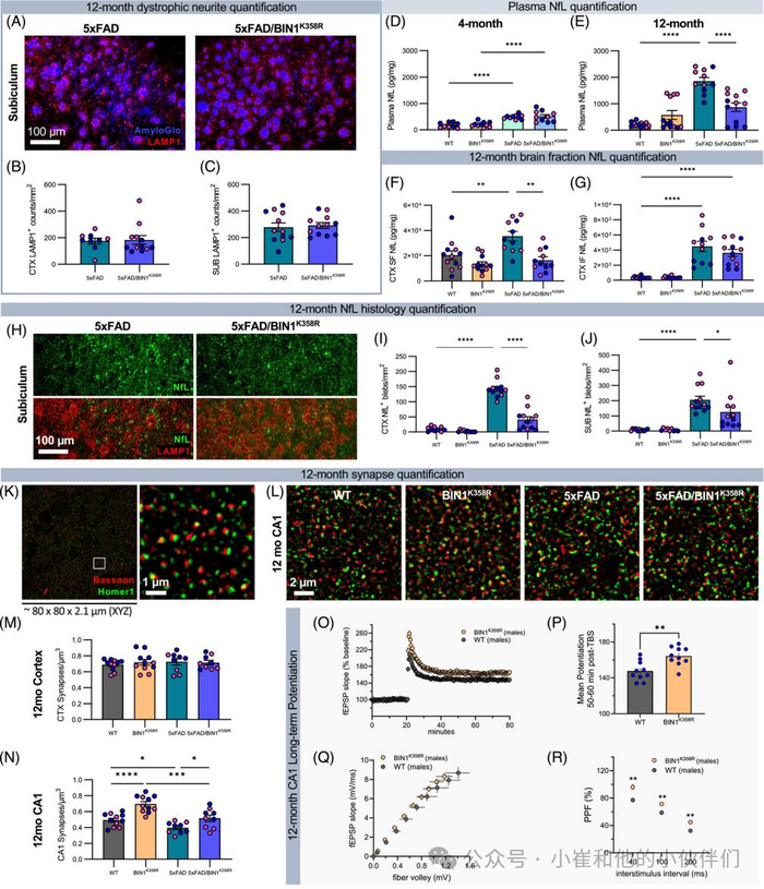
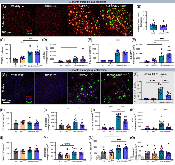
为了更深入地了解12个月大的5xfad/bin1k358r小鼠的胶质细胞变化,我们
图片尺寸700x659
车开烂才会懂高速犯困不喝红牛1个土法子就能止困醒脑
图片尺寸640x793
图7小 结作者的研究结果显示在模拟bin1k358r变异体的5xfad小鼠中
图片尺寸700x815
硬装高级灰有它就搞定
图片尺寸1080x1439
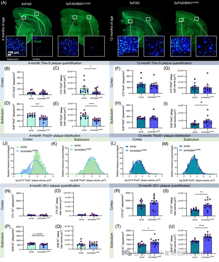
alzheimerdementiabin1突变抑制胶质细胞对aβ斑块的反应
图片尺寸700x839
考虑到5xfad/bin1k358r小鼠中daa相关基因的减少,我们接下来探索了bin
图片尺寸700x845
车开烂才理解高速犯困不靠喝红牛用上这1招后真能止困
图片尺寸640x427