积分电路仿真图

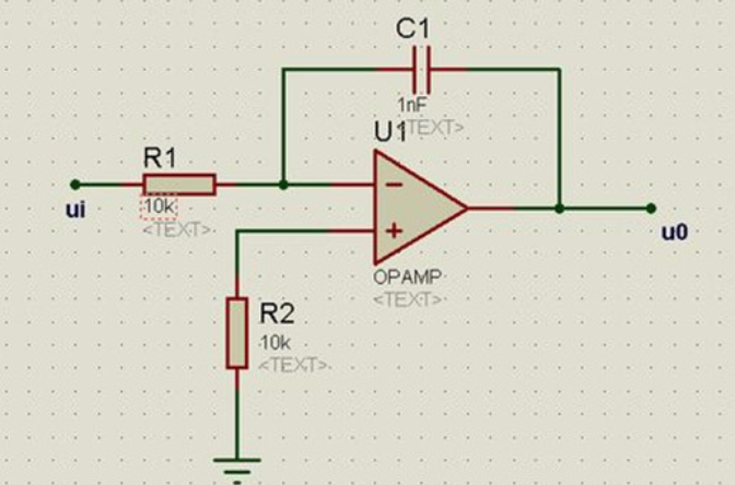
积分电路
图片尺寸672x444
干货大牛讲解微分积分电路
图片尺寸660x446
积分电路
图片尺寸220x165
积分电路
图片尺寸220x134
听杨教授谈水积分器学最全的开关电容滤波器技术
图片尺寸831x599
rc微分与积分电路
图片尺寸627x413
积分电路
图片尺寸220x110
电路在手 天下我有~more 崔雅智- 电机学 - 滑动偷看下一张笔记 >>
图片尺寸1080x1525
转速/5487479" data-lemmaid="5487479">转速 /a>相加后积分来估计
图片尺寸702x442
图7给出了该积分运算电路的工作波形(软件仿真结果).
图片尺寸508x260
rc微分与积分电路
图片尺寸551x237
图16 微分运算仿真电路波形如图17,图18为积分运算电路的充放电过程
图片尺寸660x362
转速/5487479" data-lemmaid="5487479">转速 /a>相加后积分来估计
图片尺寸921x584
双积分式ad转换器原理图
图片尺寸220x113
干货大牛讲解微分积分电路
图片尺寸660x465
你和清华学子差异在哪里?_微积分
图片尺寸1080x600
中的积分器,加法器,系数器等运算部件来描述被仿真系统而构成的电路图
图片尺寸250x114
滤波电容的主要作用包括郑州智游滤波,耦合,谐振,旁路,定时,负载,积分
图片尺寸640x382
工程师常用模拟电路合集
图片尺寸449x450
电容充放电时间计算方法
图片尺寸720x540