税收优惠政策思维导图

2023税务师税法一思维导图第二章增值税5
图片尺寸882x1357
小微企业所得税优惠政策新规梳理
图片尺寸1820x1546
2020年初级会计职称《经济法基础》思维导图第六章第一节税收优惠政策
图片尺寸1046x431
个人所得税优惠思维导图
图片尺寸577x1052
个人所得税优惠思维导图
图片尺寸552x1303
个人所得税优惠思维导图
图片尺寸560x1526
2021税务师税法一思维导图下载
图片尺寸2616x1151
一级建造师税收制度思维导图
图片尺寸960x720
八税二费小微企业普惠性优惠政策整理有思维导图
图片尺寸1080x465
南京税务思维导图带你快速读懂六税两费减免优惠政策
图片尺寸541x738
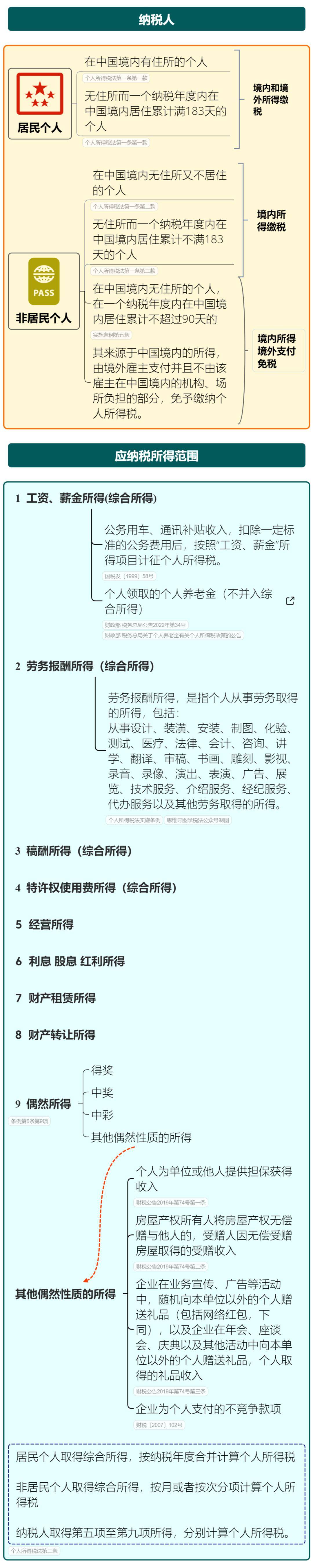
最新最全个人所得税思维导图(2.23更新)_专题_范围_申报
图片尺寸1080x1113
八税二费小微企业普惠性优惠政策整理有思维导图
图片尺寸993x675
印花税下面是2023年税务师《税法二》第四章思维导图:税率,税收优惠
图片尺寸732x913
税收优惠是国家用税收政策来对某一些纳税企业或个人的激励和照顾性
图片尺寸800x766
2022涉税服务实务思维导图第二部分第二章税收征收管理
图片尺寸778x1063
小编把2020年最新增值税税率思维导图给大家准备好了,马上打印出来
图片尺寸1080x2406
2020年税务师《税法一》各章节思维导图图片版汇总
图片尺寸835x1939
最新最全个人所得税思维导图!_中国_评选_公众
图片尺寸1080x5400
《税法》框架-思维导图
图片尺寸743x709
2019年中级经济师财政税收思维导图
图片尺寸506x1893