第一次世界大战框架图

世界现代史两次世界大战之间的世界思维导图
图片尺寸3309x4761
(新版)高中历史 第一单元 第一次世界大战学案(新人教版)选修3
图片尺寸1050x545
九年级下册历史思维导图 第8课《第一次世界大战》
图片尺寸1280x1706
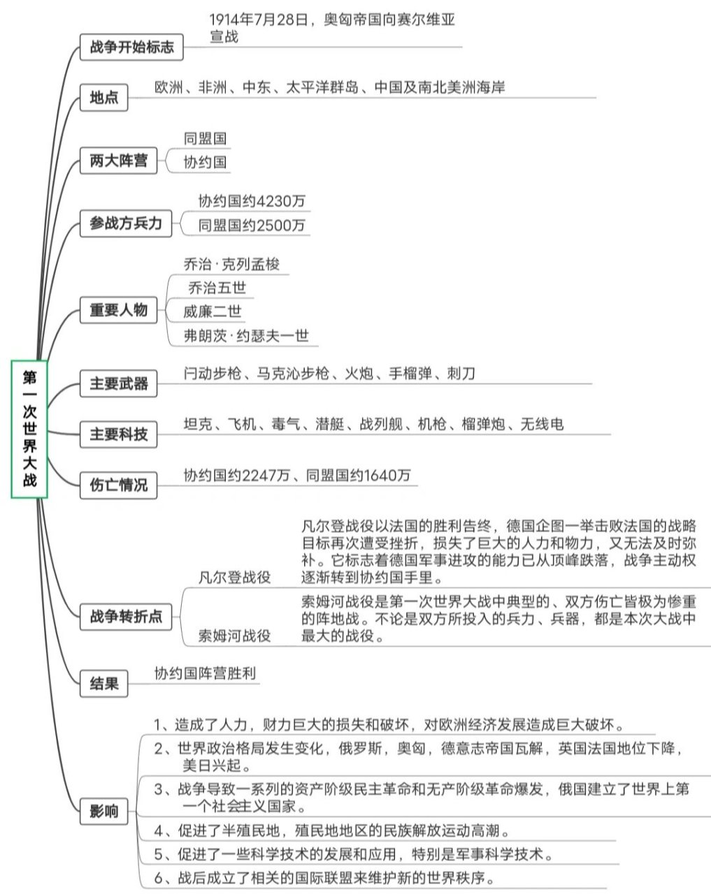
九下历史思维导图《第一次世界大战》
图片尺寸1026x1280
人教版历史九下8课第一次世界大战思维导图
图片尺寸1080x764
单元03第一次世界大战和战后初期的世界九下单元精品复习课件99张ppt
图片尺寸860x484
中考历史知识点框架图之第一次世界大战
图片尺寸547x519
2017_2018学年高中历史第一单元第一次世界大战单元整合课件新人教版
图片尺寸1080x810
思维图——第一次世界大战,第二次世界大战 思维导图学习历史知识
图片尺寸1017x1280
第一次世界大战
图片尺寸1080x1370
第一次世界大战
图片尺寸1184x1427
第一次世界大战历史思维导图
图片尺寸1280x960
2022年广东省中考历史复习第一单元第一次世界大战和战后初期的世界一
图片尺寸860x484
第一次世界大战思维导图(框架图) 一战(1914-1918年)分为三个阶段
图片尺寸1280x640
九下历史思维导图《第一次世界大战》
图片尺寸1992x1280
中外历史纲要下|第十四课 第一次世界大战与战后国际秩序_侵权_网络
图片尺寸1024x576
112第一次世界大战课件
图片尺寸1500x1125
第一次世界大战复习课答案ppt
图片尺寸1080x810
两次世界大战欧洲地图变化,第一次世界大战是1914年7月28 - 抖音
图片尺寸1918x1320
高中历史统编版必修中外历史纲要下714第一次世界大战与战后国际秩序
图片尺寸860x484