简单pcb原理图设计

基于单片机控制的交通灯控制系统的设计原理图和pcb的导出图pcb
图片尺寸3567x2355
51单片机温度控制系统pcb和原理图如何加装蓝牙模块
图片尺寸599x539
基于51单片机的金属探测器测量仪原理图pcb程序 | 极寒钛博客网
图片尺寸1287x838
简易电子时钟原理图,pcb图 基于at89c51单片机的简易电子时钟设计原理
图片尺寸834x1237
今天就把原理图画好导入pcb,明天再细细布局#pcb设计 # - 抖音
图片尺寸789x551
单片机_基于51单片机的简易计算器设计(仿真 程序 原理图 pcb图 设计
图片尺寸1198x782
自制单片机实验板 带pcb文件和原理图
图片尺寸1804x1144
由原理图到pcb
图片尺寸897x553
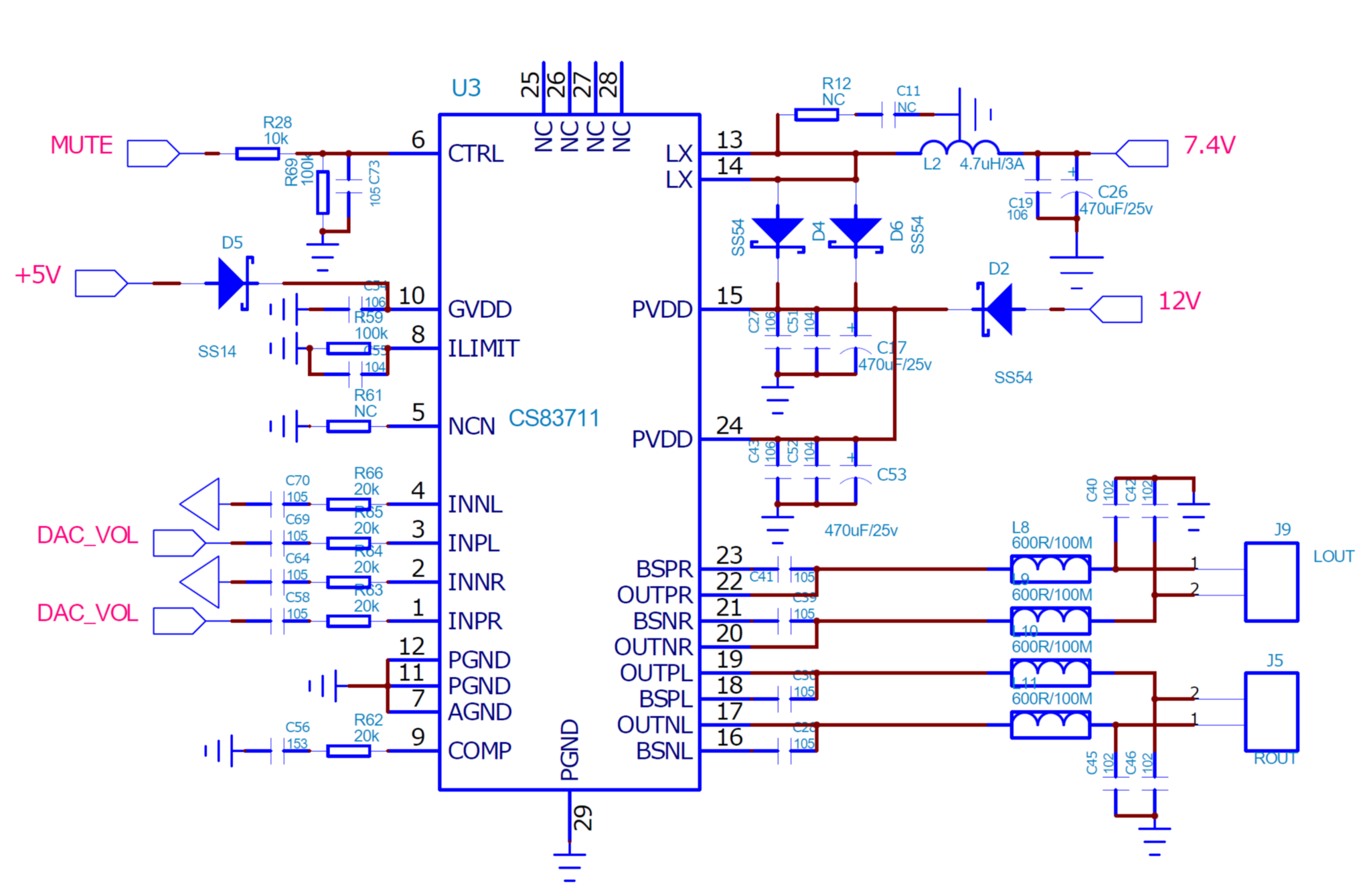
两节锂电内置升压2×20w蓝牙户外音箱方案demo pcb顶层设计图
图片尺寸2048x1339
ne5532和lm1875放大电路板pcb原理图免费下载
图片尺寸856x535
电路板设计/原理图pcb设计/pcb布线
图片尺寸948x647
51单片机最小系统原理图与pcb图
图片尺寸703x570
pcb--课程设计报告
图片尺寸986x546
电子时钟原理图及pcb图
图片尺寸745x583
单片机电冰箱控制系统pcb原理图源程序设计
图片尺寸696x640
最简单的超声波设计单片机烧写程序,原理图,pcb图
图片尺寸2339x1654
原理图(pcb) - 2018年ti杯联赛作品交流区 - 全国大学生电子设计竞赛
图片尺寸660x433
原理图及pcb
图片尺寸1174x878
09电子设计大书写led原理图(含pcb)
图片尺寸3565x2257
智能型太阳能热水器控制器设计原理图--a4原理图(已成功制pcb板)
图片尺寸1027x678