线圈电路图

求这台(下面有图)tc详细(特斯拉线圈)电路图,我这张图看不懂.
图片尺寸1366x768
电磁学 电磁感应 自感和涡流 自感与互感 分析含自感线圈的电路小灯泡
图片尺寸1160x930
线圈---场效应管自激(mos管自激) 下面我们来看一下电路图我只是个
图片尺寸720x554
音乐特斯拉高压线圈电路图
图片尺寸640x699
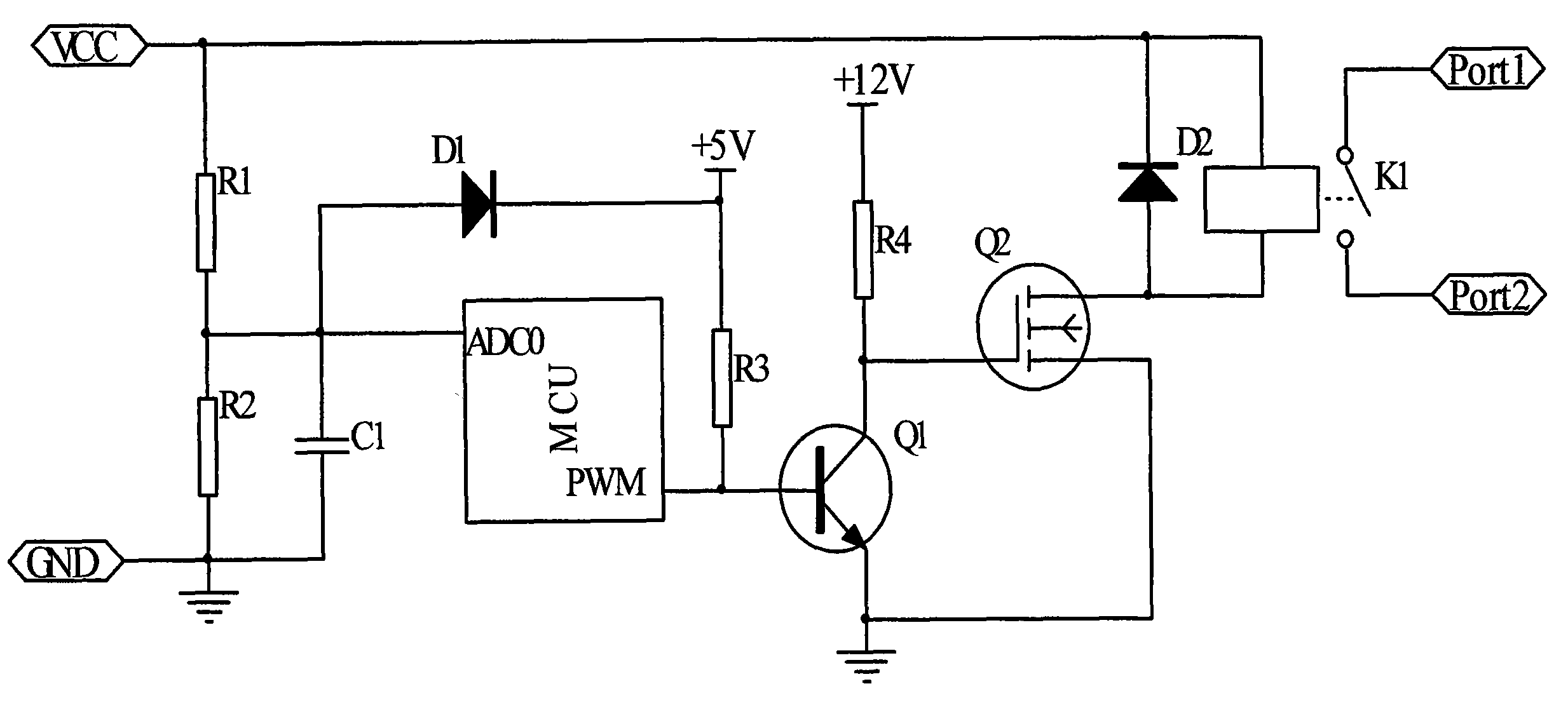
此电路图中cl2是吸合式电磁线圈,请问d63二极管和r63电阻在这里起到
图片尺寸5312x2988
特斯拉线圈的一些问题【见下方】 5 这个电路中哪一个作为高频信号的
图片尺寸649x555
电磁阀线圈电路简图
图片尺寸1080x810
点火线圈的点火控制器电路
图片尺寸1000x876
小型特斯拉线圈采用什么型号的三极管
图片尺寸441x335
电路图中两个线圈之间为全耦合,求其中两个电压表的示数? 请写出过程.
图片尺寸768x1024
如图所示,把两个线圈并联起来,分别用两个开关控制,使得电源接通后
图片尺寸381x177
diy特斯拉线圈含电路图与实物制作
图片尺寸750x702
求助电路图中的变压线圈是什么?
图片尺寸433x314
教程讲解最简单的特斯拉线圈电路
图片尺寸720x450
特斯拉线圈不仅仅是被用在游戏或艺术方面
图片尺寸1120x746
diy 小型特斯拉线圈(sgtc)
图片尺寸571x556
自同步线圈震荡电路
图片尺寸1080x601
浅析日系德系点火线圈控制电路
图片尺寸810x714
特斯拉线圈电路图 - 科创
图片尺寸654x396
pwm脉宽调制的接触器线圈驱动电路
图片尺寸2467x1132