线粒体自噬标志蛋白

肾,肝)检测发现了突变的beclin 1与bcl2的蛋白相互作用有显著降低 图
图片尺寸784x261
线粒体平均寿命仅28天兼谈pqq
图片尺寸1592x902
特别是线粒体自噬, mitophagy, beclin1复合物的形成和调控蛋白以及
图片尺寸1280x851
国自然专家一分钟了解线粒体自噬
图片尺寸1080x747
线粒体膜的保护机制五线粒体自噬
图片尺寸720x525
线粒体功能障碍是脑老化的基本特征之一,bnip3蛋白可诱导线粒体自噬
图片尺寸963x1101
热点线粒体自噬
图片尺寸554x328
项目文章 | autophagy: 线粒体自噬缓解急性肾损伤的分子机制
图片尺寸1200x1580
线粒体自噬基本情况与基本过程
图片尺寸660x292
mcl-1促进线粒体自噬,是umi-77诱导的线粒体自噬所必需的(来源:nature
图片尺寸1041x1074
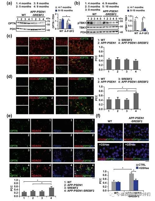
molneurodegener胆固醇如何影响阿尔茨海默病线粒体自噬
图片尺寸499x645
热点线粒体自噬
图片尺寸539x334
23082-30-6,n-boc-l-别苏氨酸.
图片尺寸2161x1118
线粒体自噬
图片尺寸375x375
图中自噬体是由
图片尺寸810x377
umi-77能够诱导线粒体自噬,而不是诱导线粒体损伤或凋亡(来源:nature
图片尺寸1155x872
细胞自噬lc3条带:细胞基础状态下lc3 ii水平高是什么原因 - 蛋白质和
图片尺寸800x324
自噬研究指南|最"冷门"的自噬——微自噬系列介绍(一)_线粒体_蛋白质
图片尺寸990x680
细胞自噬,究竟怎么 "玩"? - medchemexpress_诱导_死亡_线粒体
图片尺寸1080x1887
泛素化酶usp33调控pink1parkin介导的线粒体自噬过程
图片尺寸461x602