细胞扩增

脐带血cd34 细胞体外扩增培养,疑问?
图片尺寸2585x1705
图:her2基因扩增导致的强阳性乳腺癌细胞
图片尺寸550x227
体外扩增的nk细胞状态
图片尺寸623x438
nk细胞扩增技术
图片尺寸631x301
一种针对细胞分选后的单细胞全基因组扩增方法-爱企查
图片尺寸799x557
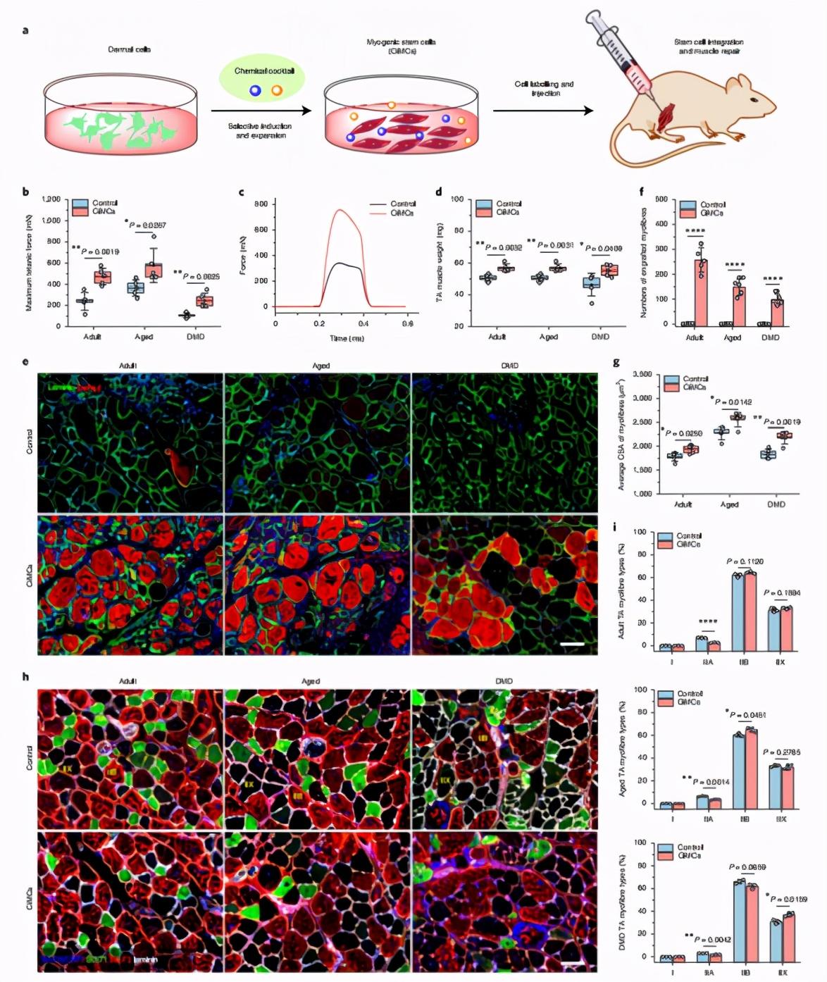
中国科学家领衔团队实现肌肉干细胞体内外高效扩增,已获专利或可实现
图片尺寸1174x1394
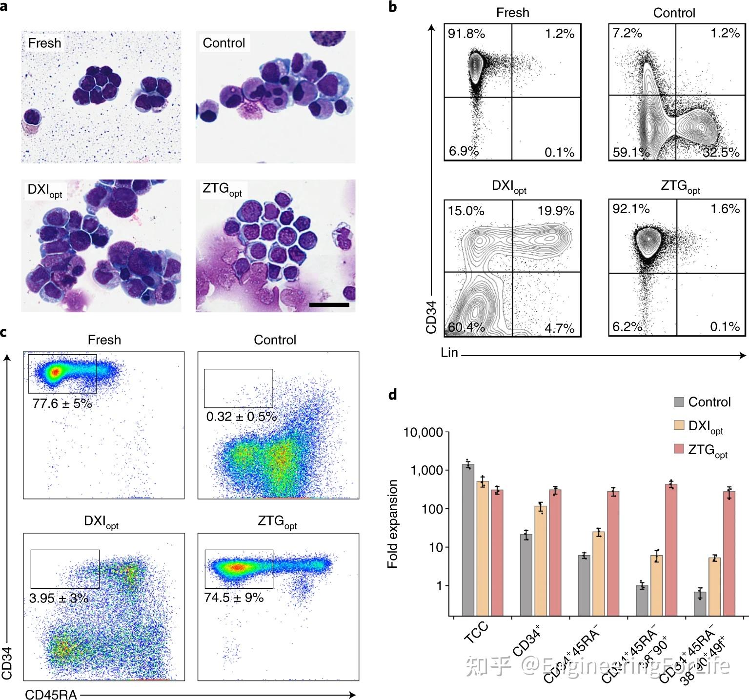
naturemedicine两性离子水凝胶可有效扩增人类造血干细胞
图片尺寸1535x1435
【亿康盘点】2017单细胞扩增测序技术的最新进展
图片尺寸951x509
dxy_ouujn1y4 mda-mb-231这株细胞在传代扩增很多次之后,感觉镜下
图片尺寸640x1139
艾滋病患者hiv-1抗原特异性cd8 记忆性母细胞样t细胞的扩增
图片尺寸800x600
tg介导的细胞和组织的扩增.
图片尺寸640x566
小鼠间充质干细胞高效扩增方案
图片尺寸900x712
中国科学家领衔团队实现肌肉干细胞体内外高效扩增,已获专利或可实现
图片尺寸400x495
【亿康盘点】2017单细胞扩增测序技术的最新进展
图片尺寸773x457
人间充质干细胞:3d微载体大规模扩增工艺概述
图片尺寸563x433
一种干细胞样记忆性t细胞的扩增方法与流程
图片尺寸1000x516
广州生物院阐明angptl7促造血干细胞扩增机理
图片尺寸560x383
natcancart细胞扩增能力决定长期治疗有效性
图片尺寸1080x651
mesencult64proliferationkithuman人间充质干细胞扩增试剂盒
图片尺寸1104x1141
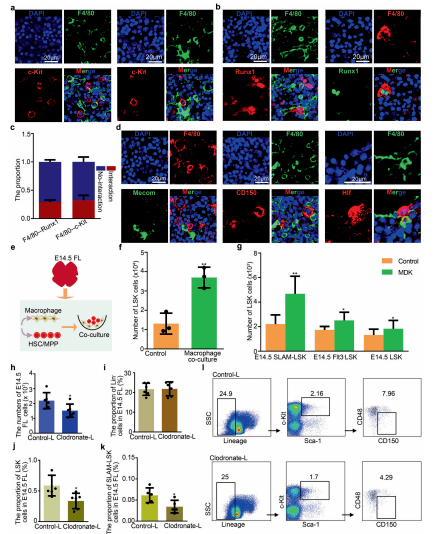
图5 巨噬细胞促进 hsc/mpp 扩增a免疫荧光分析显示 e14.
图片尺寸436x534