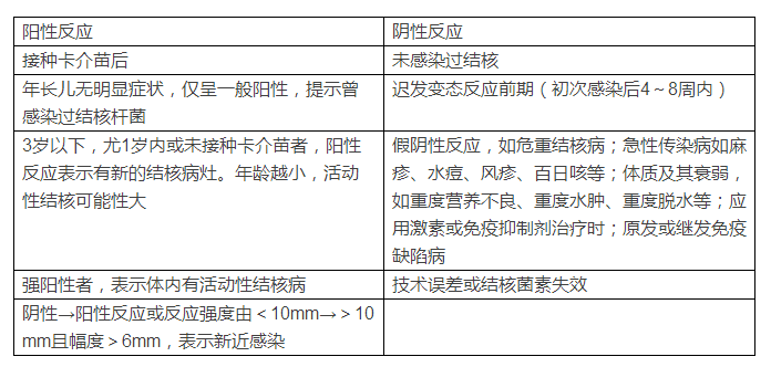
结核菌素试验阳性判断

手把手教程:结核菌素试验结果判定与分析
图片尺寸367x508
ppd试验是目前最主要的肺结核筛查方法,ppd试验是阴性,提示没有接种
图片尺寸864x864
肺结核教学课件ppt
图片尺寸1080x810
第一次感染结核4-8周内,ppd试验是阴性的结核菌素试验阳性说明体内的t
图片尺寸440x587
结核菌素试验
图片尺寸1080x1080
结核菌素试验
图片尺寸1080x810
献县人民医院儿科正式开展结核菌素试验了
图片尺寸1080x1440
12~16周题目:小儿初次感染结核杆菌结核菌素,实验呈阳性反应的时间是
图片尺寸489x196
注射结核菌素50小时左右,请问这是阳性吗?我是肺结核吗?
图片尺寸500x375
2022年临床助理医师综合考试辅导资料结核菌素试验反应强度标准判断
图片尺寸1000x306
三,结核菌素试验反应与卡痕的关系有卡痕者阳性率明显高于无卡痕者.
图片尺寸474x316
ppd皮试结果呈阳性结核阴性结核
图片尺寸325x201
注射结核菌素50小时左右,请问这是阳性吗?我是肺结核吗?
图片尺寸500x375
发现两个问题,一个是院内肺炎的致病菌,一个是结核菌素试验的结果,不
图片尺寸914x457
解读ppd结核菌素试验(非专业)_免疫力_膏药_疫苗_老年人_ppd_医疗
图片尺寸1080x1115
肺结核皮试结果怎么看优质
图片尺寸681x509
ppd试验结核菌素试验的结果判断标准
图片尺寸558x237
问:结核菌素实验,帮我看看,是阴性还是阳性还是什么
图片尺寸375x500
结核菌素试验的强度判断与临床意义临床助理医师考点
图片尺寸696x332
结核菌素试验(ppd试验)看看有没有事
图片尺寸900x1600