美容店长

招美容店长
图片尺寸1080x1184
美容院店长如何化解美容师的不良心态?1,美容师的功利浮躁心 - 抖音
图片尺寸1080x1920
吴霜 康益堂直营店店长,谈吐幽默风趣,对顾客热情,有耐心,站在顾客的
图片尺寸400x560
家庭主妇创业记:俏妃经期护理连锁店店长宋江南的生意经 -青年创业网
图片尺寸1080x1620
店长作为美容院经营管理的代表,一方面肩 - 抖音
图片尺寸1085x1920
美容院员工犯错,店长该如何解决?(1)了解员工犯错原因 从 - 抖音
图片尺寸1080x1920
月入5w的店长应具备的8种能力.#美容院加盟 想要门店业绩翻 - 抖音
图片尺寸1080x1552
轻医美诊所运营店长的岗位职责来了.#美容院 #美业老板 #皮 - 抖音
图片尺寸1080x1439
p>唐莹,女,大连悦己时光医疗美容门诊部有限公司医生 /p>
图片尺寸2142x3063
审美国际美容店长--媛媛
图片尺寸300x300
美丽田园人才指南如何成为一名优秀的美容店店长
图片尺寸645x343
这样的店长,我愿意死心塌地跟着你干!_员工
图片尺寸3264x2177
急聘店长,美容师,美容学徒,美甲美睫,美业合作伙伴,想创业爱 - 抖音
图片尺寸1440x2844
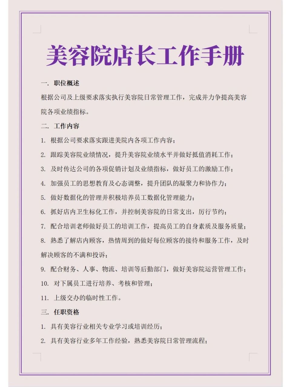
美容院店长工作手册
图片尺寸961x1280
美人世家美容院招:店长,顾问:月新2w~10w不封顶.美容师 - 抖音
图片尺寸1706x1280
男士开女士美容院请美女店长解忧愁
图片尺寸600x400
美容院店长岗位职责和工作内容有哪些?
图片尺寸1080x1030
初心:善待自己,善待亲人,善待众生李乖担任中山市美容美发行业协会
图片尺寸553x709
美业 #美容院#店长 #美 - 抖音
图片尺寸1080x1440
嘉宾姓名 / 韩云平 销售精英,优秀店长
图片尺寸1932x2576