聊天框架

聊天气泡框插图(聊天框,文本框,框架,图形,设计)日系插图_北极熊素材
图片尺寸3840x2764
在虎扑看到一个教如何跟女生聊天的思维导图哈哈哈哈哈
图片尺寸1080x838
聊天室
图片尺寸3155x2711
关键词 : 矢量图,卡通,创意,聊天,框架,qq,微信,简洁,手绘图,插画
图片尺寸610x593
不会聊天就出局读后感
图片尺寸1080x731
聊天框 对话框 框架 矢量
图片尺寸650x661
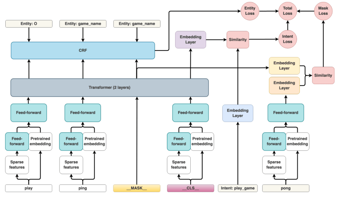
四对话系统概述
图片尺寸1876x674
短信微信聊天对话ae模板
图片尺寸285x644
不会聊天的看看这里
图片尺寸1080x1430
聊天会话框图片大全
图片尺寸533x465
短信微信聊天对话框模板图片
图片尺寸600x1387
nlp对话系统简介
图片尺寸2028x682
工作聊天列表 对话框设计
图片尺寸2000x1600
搞定业务部门的聊天框架
图片尺寸1080x1131
聊天页类图 | processon免费在线作图,在线流程图,在线思维导图
图片尺寸1601x901
内容数据驱动规则驱动话题跟踪任务情感:寒暄,抱怨除了nlu和dm框架外
图片尺寸1080x643
绘画插图,模板,对话气泡框,矢量,在线聊天
图片尺寸1200x960
oelove微信相亲小程序
图片尺寸1249x1718
漫画对话框聊天对话框
图片尺寸750x357
如何搭建一个智能对话机器人
图片尺寸874x393