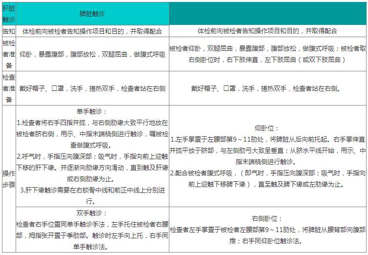
肝脏触诊

猜你喜欢: