肾上腺笔

肾上腺素笔投诉不断救命笔可能成致命杀手
图片尺寸800x550
辉瑞epipen肾上腺素笔无法正常使用遭fda警告
图片尺寸604x402
这个"荧光笔"其实叫做epipen,是一种易严重过敏人群常备的肾上腺素
图片尺寸1080x795
试玩绝地求生肾上腺素听说打一针之后像打鸡血一样兴奋
图片尺寸1728x1080
每日新闻一分钟肾上腺素生产商究竟有多赚钱
图片尺寸742x575
严重过敏使用肾上腺素笔针头长度及剂量有争议但是仍然有效
图片尺寸900x900
心脏骤停的急救药物肾上腺素
图片尺寸768x491
肾上腺素笔记. - 抖音
图片尺寸1080x1525
肾上腺素注射笔如何正确使用?不小心扎进手指,结果会怎样?
图片尺寸1280x720
肾上腺素受体激动药拟肾上腺素药
图片尺寸920x690
肾上腺素的功效与作用肾上腺素最常见的副作用有哪些
图片尺寸1080x810
肾上腺素体内合成过程
图片尺寸620x685
抗肾上腺素药ppt
图片尺寸1080x810
感染性休克,升压药为何首选去甲肾上腺素而不是多巴胺?
图片尺寸1080x1111
盐酸肾上腺素注射液过敏急救时该皮下还是肌内注射
图片尺寸1080x810
护考 药物之首总结 青霉素过敏性休克首选——盐酸肾上腺素注射 - 抖
图片尺寸1080x1606
刺激战场:游戏中肾上腺素到底有多大用处
图片尺寸599x390
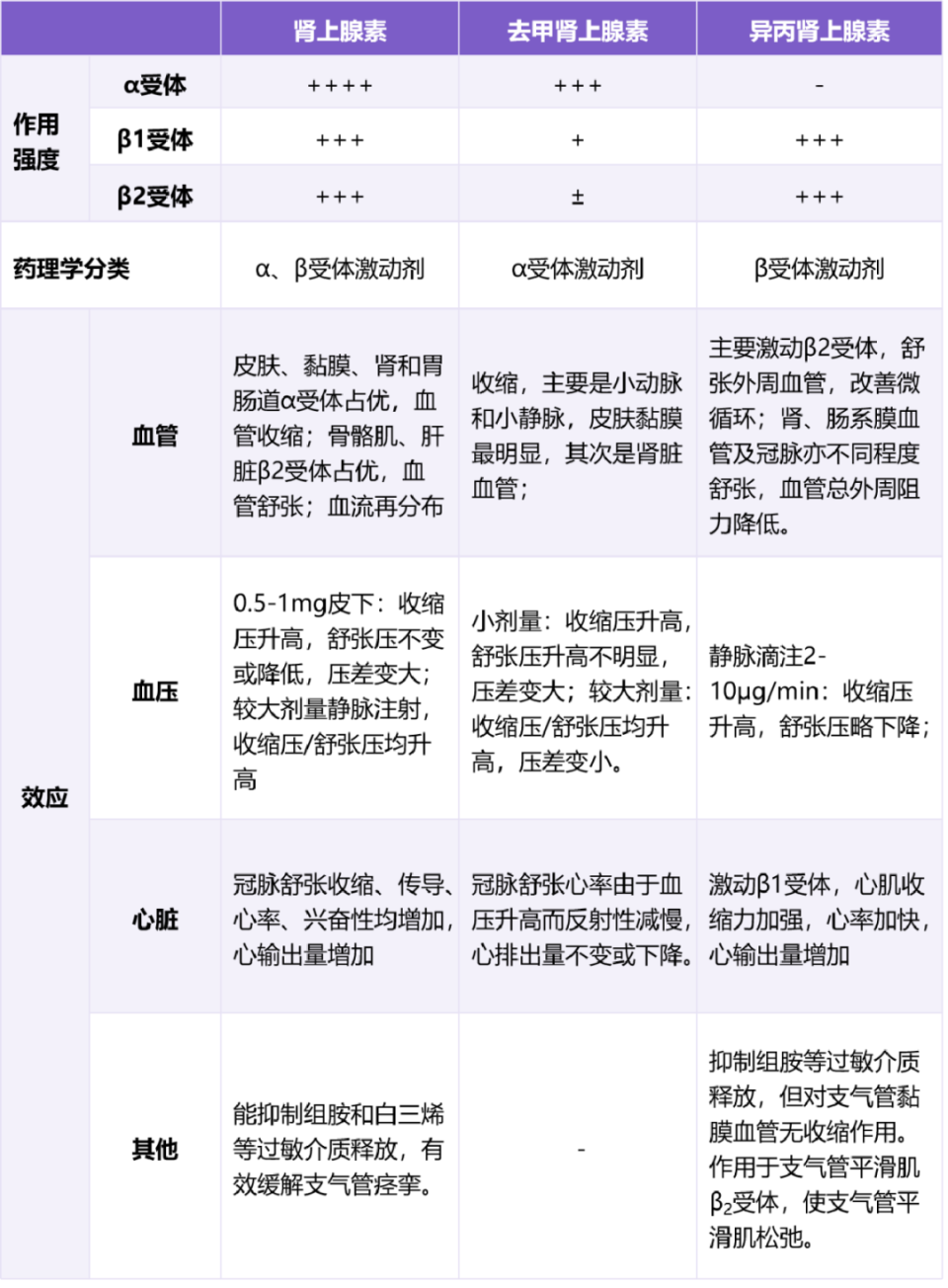
肾上腺素,去甲肾上腺素,异丙肾上腺素的区别,看一遍就记住了!
图片尺寸960x1304
2,重酒石酸去甲肾上腺素注射液
图片尺寸3021x4029
去甲,去氧,异丙肾上腺素分不清?一文搞定
图片尺寸1189x375