腺苷酸代琥珀酸

腺苷酸基琥珀酸
图片尺寸300x300
琥珀酸
图片尺寸500x500
腺苷酸基琥珀酸
图片尺寸143x124
精氨酸代琥珀酸(argininosuccinate)的合成
图片尺寸570x208
大鼠腺苷酸代琥珀酸合成酶ampsselisa试剂盒
图片尺寸750x338
腺苷酸的介绍
图片尺寸360x360
②合成1分子尿素需消耗3分子atp和4个高能磷酸键;③精氨酸代琥珀酸
图片尺寸904x534
生物化学笔记氨基酸代谢2
图片尺寸1080x1223
什么是天冬氨酸-精氨酸代琥珀酸穿梭?
图片尺寸1804x1127
国外好文大家读尿素循环障碍之精氨酰琥珀酸尿症
图片尺寸408x333
吡唑萘菌胺是最新一代的琥珀酸脱氢酶抑制剂,除了含有sdhi类杀菌剂
图片尺寸500x500
磷酸脱氢酶;e3鸟嘌呤核苷-5′-磷酸脱氢酶;e4腺苷酸代琥珀酸合成酶
图片尺寸648x569
腺苷酸结构式
图片尺寸369x298
下载 所有分类 医药卫生 基础医学 > 人体8大代谢途径全景图草酰乙酸
图片尺寸5103x3402
到次黄嘌呤核苷酸上生成腺嘌呤核苷酸(通过中间化合物腺苷酸代琥珀酸)
图片尺寸650x473
琥珀酸美托洛尔缓释片(倍他乐克)
图片尺寸800x800
10岁小朋友头皮屑用什么洗发水?既去屑又控油的洗发水推荐
图片尺寸3024x4032
睿信生物 猪腺苷酸琥珀酸裂解酶adslelisa试剂盒图片
图片尺寸1440x1440
cn110124038a_腺苷酸琥珀酸合成酶基因和/或其编码的蛋白的新应用在审
图片尺寸826x565
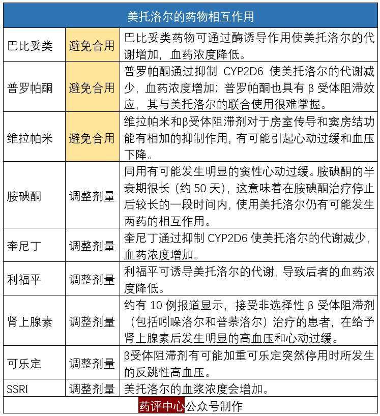
深入解读药品说明书酒石酸美托洛尔与琥珀酸美托洛尔之大不同
图片尺寸747x818