腾讯组织结构图2021

腾讯组织架构
图片尺寸999x906
腾讯组织架构的新调整与这背后的三次转身
图片尺寸1336x917
腾讯组织结构调整全梳理
图片尺寸653x343
未雨绸缪的在线音乐平台 2021 年 4 月 15 日,腾讯 pcg 事业群业务和
图片尺寸1080x540
2021年腾讯公司组织结构图
图片尺寸800x555
跟腾讯官方聊「私域」,2021年有哪些机会点?
图片尺寸800x973
2021年2月,腾讯互动娱乐事业群组织架构再次进行调整,原有的多个游戏
图片尺寸1269x535
腾讯的组织结构是如何打造的
图片尺寸640x427
腾讯的组织结构图现在是怎样的
图片尺寸720x1916
标杆企业组织架构变迁探究1——腾讯 - 知乎
图片尺寸933x371
万字详解腾讯coe组织架构如何落地!-儒思hr人力资源网
图片尺寸612x694
腾讯的组织结构是如何打造的
图片尺寸640x427
腾讯的组织结构图现在是怎样的
图片尺寸720x445
深度解析组织架构变革中的腾讯帝国
图片尺寸1080x452
全了!12张图看全阿里,腾讯的组织架构发展史
图片尺寸640x768
腾讯组织架构的新调整与这背后的三次转身
图片尺寸1340x1089
腾讯2021数字化转型报告
图片尺寸1080x1440
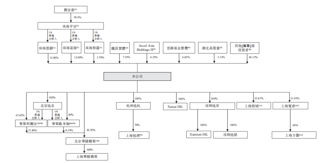
腾讯高盛顶级投资机构站台迅策科技扭亏为盈难
图片尺寸1080x542
腾讯三面通过率 校招,不愧是阿里技术官,腾讯t2亲自教你-csdn博客
图片尺寸640x677
2021上半年腾讯对外投资近千亿元
图片尺寸1590x1086