航天金税盘

什么是航天金税
图片尺寸444x274
航天信息解决方案:增值税发票系统
图片尺寸486x339
航天金税盘导出开票明细操作步骤
图片尺寸1162x747
航天金税盘客服电话95北京航天金税客服电话2022已更新今日资讯
图片尺寸474x295
航信白色税控盘
图片尺寸750x570
给大家看看 航天信息的金税盘实物
图片尺寸450x500
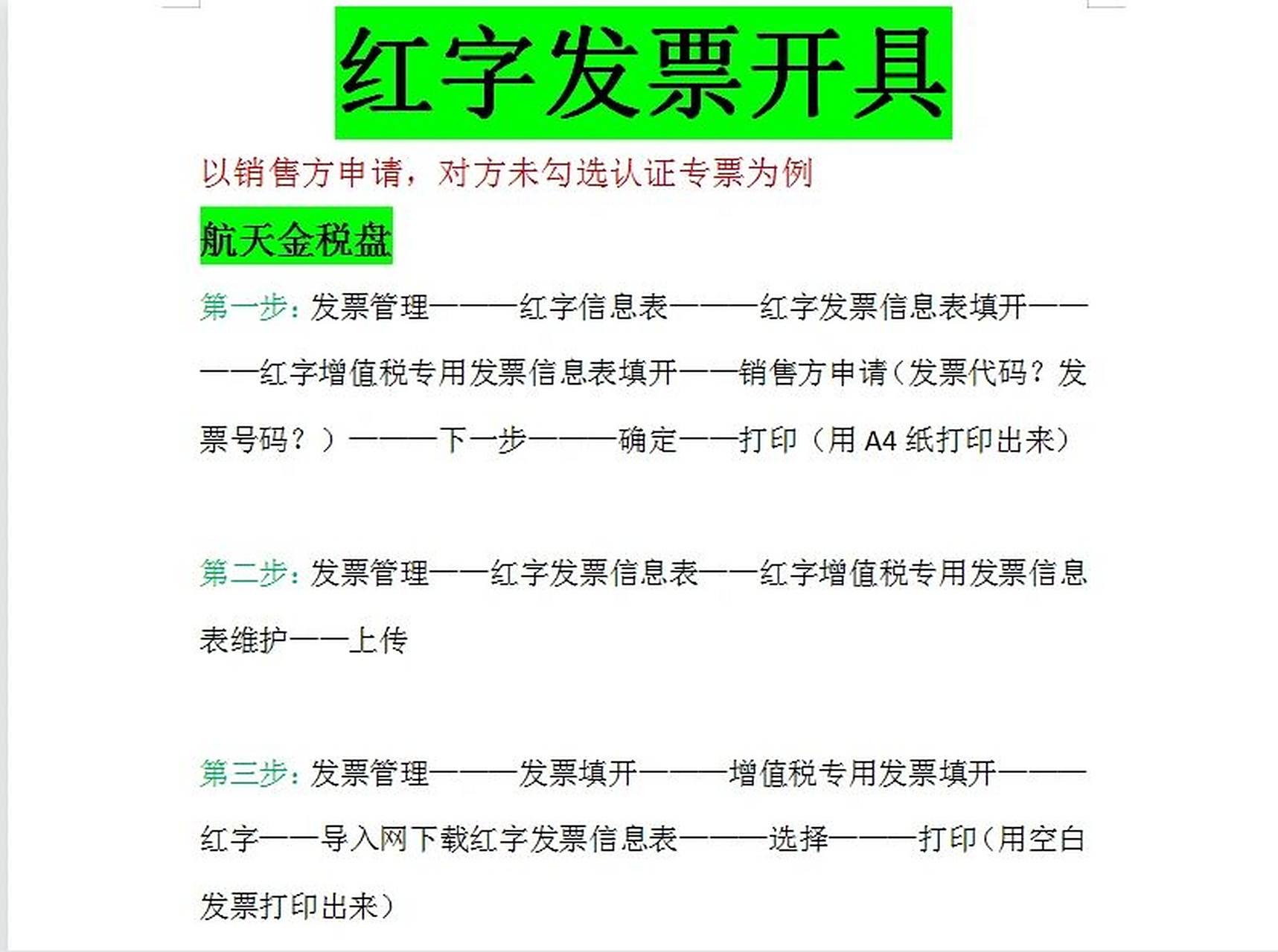
红字/负数专票开具 929292航天金税盘&百旺黑色盘&税务ukey盘
图片尺寸1717x1280
航天信息金税盘安装与使用教程
图片尺寸593x442
航天信息(航信)金税盘增值税防伪税控开票软件系统安装远程服务
图片尺寸299x300
红字/负数专票开具 929292航天金税盘&百旺黑色盘&税务ukey盘
图片尺寸1666x1280
红字/负数专票开具 929292航天金税盘&百旺黑色盘&税务ukey盘
图片尺寸1801x1280
增值税发票系统金税盘 - 航天信息河南有限公司
图片尺寸421x275
金税盘数据线 aisino航天信息开票控税盘金税盘报税盘连电脑税控
图片尺寸300x300
aisino数据线金税盘数据线航天信息开票金税盘专用数据线
图片尺寸820x820
航天信息金税盘开票软件v30升级流程
图片尺寸660x430
金税数据线振发aisino航天信息开票专用报税税控数据线
图片尺寸800x800
开票软件 航天金税盘 百旺税控盘 ukey远程安装 ukey 重装
图片尺寸300x300
前者是百旺金赋开发的,金税盘是航天信息开发的,功能一样,商家不同
图片尺寸828x1104
金税盘处于汇总期不能开票啥意思?
图片尺寸1005x721
用报税盘购买发票后,开票系统如何读取1,将报税盘和金税盘都插在电脑
图片尺寸546x339