节水标准

【聚焦】加强顶层设计,北京启动百项节水标准规范提升工程!
图片尺寸640x1218
节水型_我国_水资源
图片尺寸1080x2094
把握新阶段奋进新征程我市全力推动城市节水工作高质量发展
图片尺寸989x1346
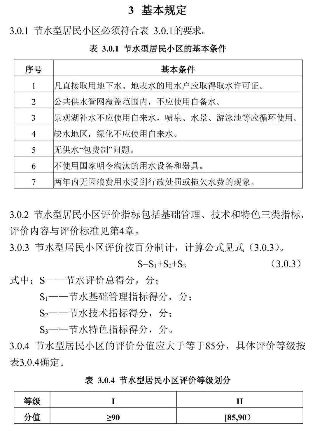
节水型单位建设标准.pdf
图片尺寸1179x833
权威发布丨七大节水行动实施明年山东16市要全部达国家节水型城市标准
图片尺寸700x1409
广东公共机构节水型单位建设标准
图片尺寸1058x474
天津实施《节水型居民生活小区标准》
图片尺寸1410x2030
gb/t 51083-2015 城市节水评价标准
图片尺寸837x1178
mpi专家观点│推进钢铁行业节水标准化工作的几点思考
图片尺寸1080x964
gb 51414-2020 有色金属企业节水设计标准
图片尺寸800x1198
图表:我国发布节能节水等领域125项国家标准
图片尺寸800x781
《民用建筑节水设计标准》(gb50555-2010)
图片尺寸620x409
沟槽厕所感应节水器gy-3
图片尺寸930x512
共创节水型城市,建设幸福生态榕城丨带你认识节水型器具
图片尺寸791x625
国家标准节水型居民小区评价标准公开征求意见
图片尺寸1080x1490
广东省公共机构节水型单位建设标准
图片尺寸920x651
上海节水标准
图片尺寸620x539
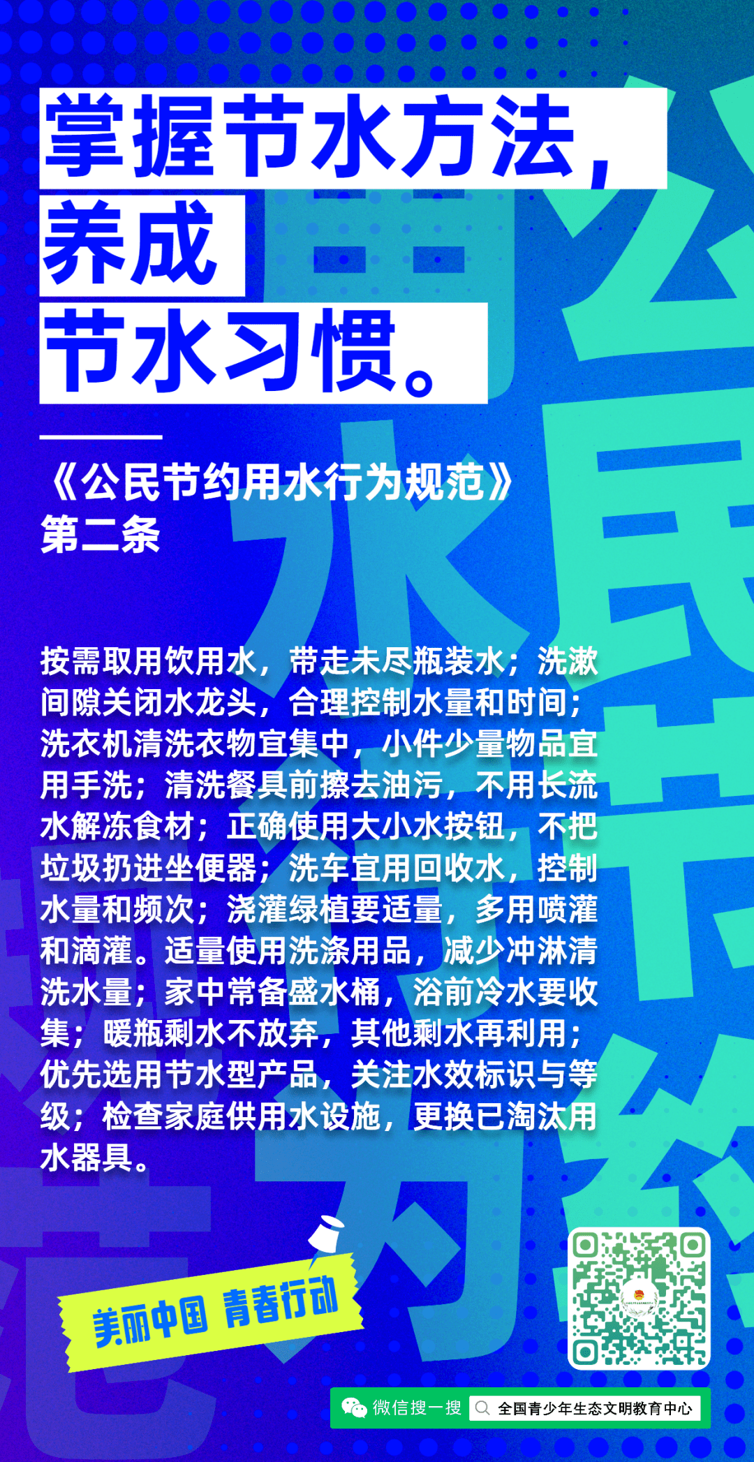
水利职工节约用水行为规范宣传海报
图片尺寸640x943
《民用建筑节水设计标准》(gb50555-2010)
图片尺寸540x757
的节水新技术,新产品,淘汰不符合节水标准的用水设备和器具(见下表)
图片尺寸660x1100