苗疆蛊事人物关系图

张小凡到底爱谁?
图片尺寸1128x988
姑苏慕容三
图片尺寸730x842
如图求个明白人
图片尺寸1080x1186
人物塑造更具戏剧张力,每个单场戏都有"主子"
图片尺寸1080x1002
盛府人物关系图顾府人物关系图明兰的情缘以及情敌各路神仙们
图片尺寸1080x720
《青云志Ⅱ》角色关系_百度百科
图片尺寸750x750
2021电视剧云南虫谷中最后谁当了遮龙寨族长?
图片尺寸1418x936
解忧杂货店 | 解了别人的忧,填了自己内心的洞
图片尺寸1014x653
红色实线=发生过关系;查了下《繁花》人物关系图,绿到发慌…4.
图片尺寸640x601
不用不用 那个"己"就代表你哥 旁系血亲是具有间接血缘关系的亲属
图片尺寸559x457
言秋凰 柳珍年 左慧月 叶若鹤 左慧容 孟昭如 《北鸢》主要人物关系图
图片尺寸978x869
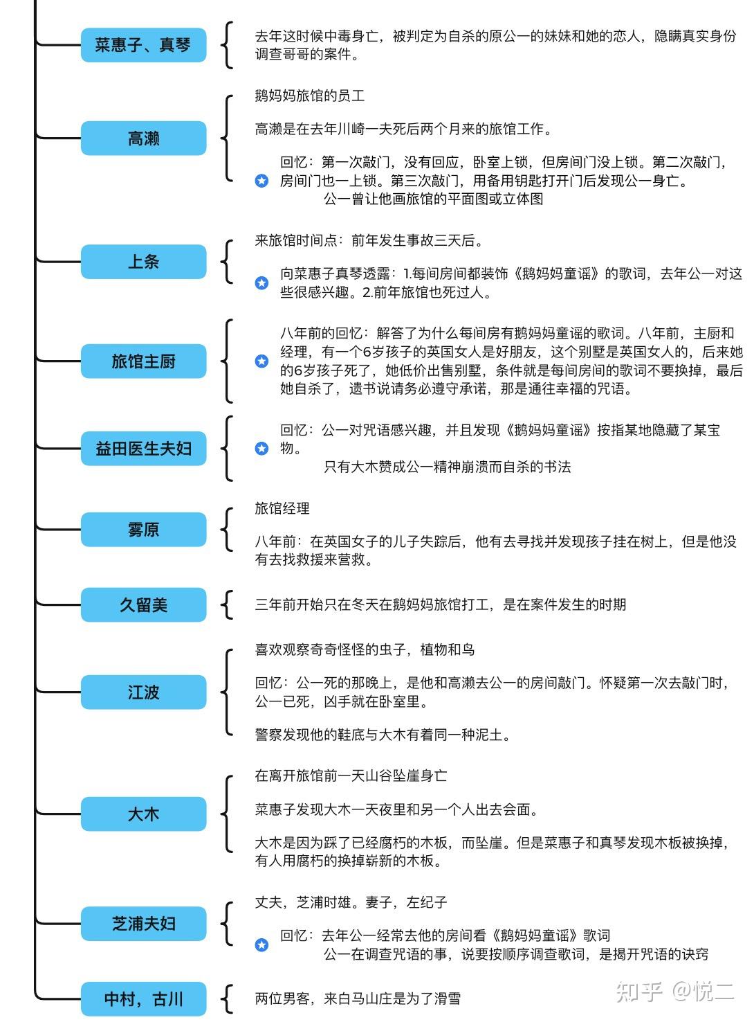
白马山庄谜案 - 知乎
图片尺寸1090x1476
苗疆蛊事:巫铃儿」完整故事."金身蛊童"巫铃儿被巫毒教"清除 - 抖音
图片尺寸1284x2778
最近下蛊的技术又精进了苗疆少女
图片尺寸1080x1439
四社人物关系图2.0(p1是上个作品1.0,p2又扩展了一下 - 抖音
图片尺寸1623x1157
梦筱二小说人物关系 梦筱二小说全集 自从第一次看了梦筱二写的《我
图片尺寸1849x1280
《古剑奇谭》角色关系_百度百科
图片尺寸750x750
苗疆蛊事
图片尺寸1080x1440
探店01剧场演绎密室05超强催泪苗疆蛊
图片尺寸1080x1439
占卜断事_11事i才孄ll事ii事丨事_南无袈裟理科佛苗疆蛊事9^^^苗疆蛊
图片尺寸382x357