药品有效期

有效期≠使用期!药品过期一天还能用吗?_腾讯新闻
图片尺寸1000x535
药品有效期or使用期限你知道吗
图片尺寸1080x515
这是网友提供的图片,药盒上显示有效期至2020年11月,今天都已经是10月
图片尺寸640x360
药师给您提个醒:药品使用期≠有效期!
图片尺寸1080x324
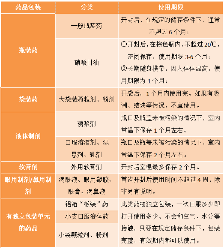
「科普」药品有效期=使用期限?80%的人都答错了!
图片尺寸828x3966
你知道吗药品有效期使用期
图片尺寸416x230
温馨提示 | 药品开封后,有效期就变了!
图片尺寸640x579
药品有效期标签贴纸医用商品瓶口开启失效期标识药房临期近效期贴
图片尺寸800x800
你可能在吃过期药药品有效期使用期限
图片尺寸750x270
"三行"内容打码:在药品的包装盒上完成批号,生产日期和有效期的打码
图片尺寸640x343
该药包装上显示有效期至2016年1月
图片尺寸400x533
分类一次性药品有效期标示车间标贴包装不干胶标签
图片尺寸400x400
你知道吗,药品有效期≠使用期,建议收藏!
图片尺寸1080x624
正确保存不失效(一): 如何判断药品有效期?
图片尺寸1024x712
检测药品真假 第一步:查看药品有效期. 是否临近效期,是否有更改痕迹.
图片尺寸2560x1280
质量标准的最长使用期限是指药品在规定的储存条件下"有效期"一组数字
图片尺寸678x464
四,药品有效期不等于失效期
图片尺寸640x410
保质期20年药品有效期标示不当闹乌龙
图片尺寸500x364
药品有效期=使用期限?80%的人都答错了
图片尺寸750x836
抢救车急救药品有效期检查登记表
图片尺寸920x1302