血月几点出现

今晚血月月全食各州时间表有条件抬头看看
图片尺寸1080x608
今晚血月将照亮澳洲夜空最佳观赏时间公布
图片尺寸1080x1440
血月出现意味着什么11月8日将出现血月奇观
图片尺寸1716x1318
2022年血月即将来袭真的有不祥之兆降临吗为何让人害怕
图片尺寸640x480
我的抖音生活日记 "血月"一般出现在"日食"之后的14天内 - 抖音
图片尺寸960x640
古诗词里的月亮说:一画月亮就是圆月,从前的常识如今少人知晓
图片尺寸628x439
月相变换,既指时间,也指空间.
图片尺寸640x416
月亮为什么是弯的?93
图片尺寸450x346
接下来的五次血月食的具体发生时间是什么?
图片尺寸615x395
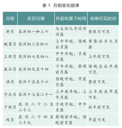
本实践活动主要让我们观察和记录月相的出没时间天空方位地平高度亮面
图片尺寸660x317
月亮变红了是怎么回事血月出现有什么预兆
图片尺寸1080x608
2021年11月19日天空再次出现血月,这究竟预示什么?
图片尺寸1080x1920
中元节这几天晚上很多地方都出现了血月,红色月亮为"至阴至寒之 - 抖
图片尺寸999x1326
月相的这种变化规律,有一个口诀可以方便我们记忆:"上上西西,下下东东
图片尺寸482x505
生活在北半球的我们只有在夏季非满月的时候才能比较清晰的看到银河
图片尺寸2032x740
月圆中秋--齐家湾幼儿园大一班中秋主题活动
图片尺寸571x383
11月将出现"超级血月"!为何有人会害怕看到它?
图片尺寸1200x706
超长待机,"血月"重现,就在此刻!
图片尺寸1418x2363
11月8日罕见"血月"出现,是如何形成的?
图片尺寸1728x1080
为什么会有血月的出现它又意味着什么
图片尺寸567x561