血神经

红色神经细胞图解
图片尺寸1200x840
潦草笔记的一天坚持好难
图片尺寸1080x810
中枢神经系统疾病定位诊断图解脑血管
图片尺寸904x507
受交感缩血管辖神经调节,在剧烈运动时交感舒血神经使骨骼肌血管舒张
图片尺寸1827x698
新华社2020-08-14 14:49:56 该研究论文《外周血神经源性外泌体突触
图片尺寸305x229
其强大无需多言,为了阻止丁引进一步强化血神经,我们走上了修炼的道路
图片尺寸590x332
血脑屏障
图片尺寸613x343
表明外周血神经源性的外泌体突触蛋白可以作为ad无症状期的生物标志物
图片尺寸965x329
安徽国医堂医案中医药治疗更年期
图片尺寸562x500
血神经性水肿型的荨麻疹,则容易发生在黏膜,以及皮肤较薄的地方.
图片尺寸641x380
丁引以千年一遇之天资登峰造极,屠尽其他血神经修炼者,与血神经化而为
图片尺寸480x270
分享笔记
图片尺寸1080x1440
神经-内分泌-免疫ppt
图片尺寸1080x810
建议张女士住院查的仔细一些便觉得事有蹊跷神经内科蔡增林主任一听张
图片尺寸532x281
图1:新型外周血神经来源细胞外囊泡相关标志物nmdar2a该方法需要定量
图片尺寸887x1667
分析手足口病患儿ev71感染血神经元特异性烯醇化酶水平变化及意义
图片尺寸352x244
当年这部古装剧是咆哮帝最帅的角色绿袍余英男这一对也太虐了吧
图片尺寸640x981
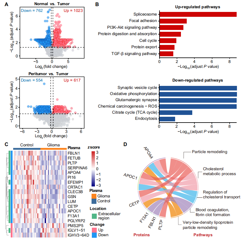
武大团队利用空间多维蛋白组学揭示胶质瘤新成果_蛋白质_神经_患者
图片尺寸797x782
三叉神经痛治疗
图片尺寸920x690
大脑恢复视频大全
图片尺寸608x342