血管炎抗体谱

血管炎抗体谱5项,你真的了解吗?_好在医生
图片尺寸960x1280
安卡相关性血管炎
图片尺寸1240x2772
anca相关性血管炎# 的抗体谱检查指标
图片尺寸1070x2256
一例弥漫性结缔组织病的探讨|狼疮|抗体|甲状腺|血管炎|sle|免疫性
图片尺寸660x367
第九届系统性血管炎全国学习班回放(五)_抗体_血管性_发病率
图片尺寸708x1176
血管炎 br>- 临床表现:皮肤黏膜与关节表现等 br>- 检查:抗核抗体
图片尺寸1665x2221
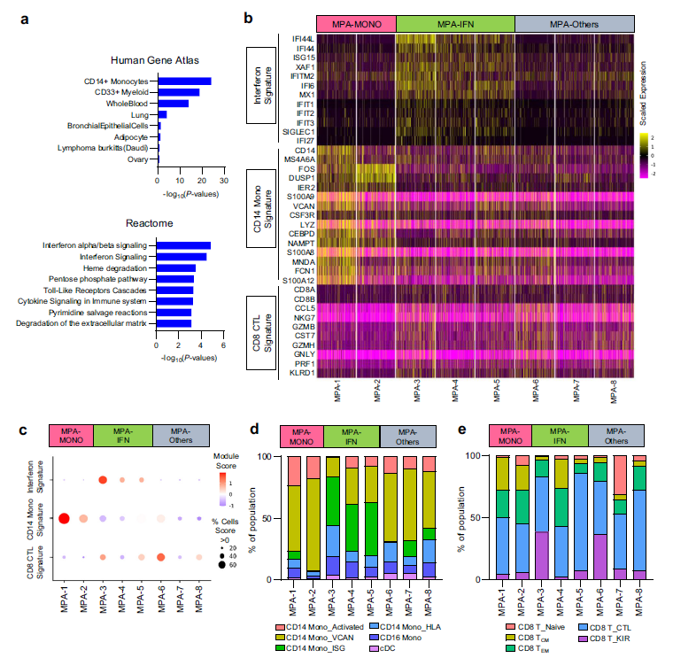
文献解读|单细胞分析抗中性粒细胞胞浆抗体相关性血管炎特征
图片尺寸760x743
anca相关性血管炎肾损害并间质性肺炎
图片尺寸4032x2179
【斯德润】血管炎自身抗体谱检测试剂盒
图片尺寸2424x2168
示范案例丨抗中性粒细胞胞质抗体相关性血管炎1例护理体会
图片尺寸1923x625
髓过氧化物酶-抗中性粒细胞胞质抗体相关性血管炎患者外周血中性粒
图片尺寸987x731
两月汤药暂时治愈疑似肉芽肿性多血管炎(gpa)一例
图片尺寸1080x810
包含抗核抗体,自身免疫性肝病相关抗体,自身免疫性血管炎相关抗体
图片尺寸540x706
血管炎抗体谱5项,你真的了解吗?_好在医生
图片尺寸960x1280
抗磷脂抗体血管炎相关抗体✚●○肌炎相关抗体✚●○肌炎特异性
图片尺寸599x720
热点|薛痕教授:anca相关性血管炎诊治中值得关注的问题
图片尺寸876x571
抗核抗体谱,血管炎相关抗体,类风湿性关节相关抗体:阴性.
图片尺寸328x389
眼干,恐干燥综合征皮疹,掉发,牙龈出血,手指刺疼,恐红斑狼疮,血管炎
图片尺寸1080x1439
两月汤药暂时治愈疑似肉芽肿性多血管炎(gpa)一例
图片尺寸1080x719
抗核抗体谱,血管炎抗体谱,艾滋梅毒筛查,丙肝与抗原,乙肝两对半,甲丁
图片尺寸460x609