行政法法律渊源位阶图

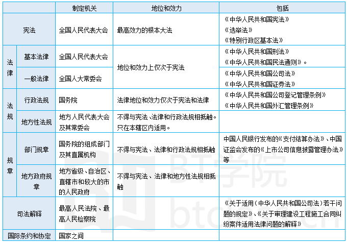
一,我国法律体系 (一)我国法律位阶 根据宪法和2015年修正的《中华
图片尺寸734x502
红头文件和法律是什么关系呢
图片尺寸618x466
部门规章,地方性法规和地方政府规章之间的位阶关系及冲突
图片尺寸667x610
单行条例 三,行政立法 四,条约与协定 行政法的非制定发法源: 一,法律
图片尺寸624x368
税务师涉税法律讲义Ⅰ第03讲_行政法的基本原则及渊源(2),行政主体
图片尺寸893x234
以上所阐述的是典型的法律形式所处的法律位阶及效力等级,还有几种非
图片尺寸601x500
行政法与行政诉讼法教案ppt 第四节 行政法的法源 (一)法律位阶图
图片尺寸1080x810
不同形式的规范性法律文件之间是有效力等级和位阶划分的,在适用时有
图片尺寸881x610
行政法规 保监会关于保险的规章,规范 法的渊源有
图片尺寸322x191
2010政法英杰法条班王晨行政法讲义
图片尺寸756x1008
【例题2·单选题】经济法的法律渊源包括宪法,法律,行政法规,地方性
图片尺寸680x478
答:国家司法考试是国家统一组织的从事特定法律职业的资格考试.
图片尺寸456x470
通俗的规定是上位法高于下位法,同位阶时特别法高于一般法,新法高于旧
图片尺寸647x542
97 年公务人员特种考试关务人员考试三等下篇#4809
图片尺寸600x439
2013司考法理学名师讲义:法的渊源 - 110法律咨询网
图片尺寸293x252
二, 行政法的法律渊源
图片尺寸560x327
这位同学的第一个问题,"授权立法的是行政法规还是法律?
图片尺寸1116x940
2019《涉税服务相关法律》考点讲解:行政法的原则,渊源
图片尺寸710x508
退役军人保障法草案的看点与焦点
图片尺寸1280x710
02行政法渊源(2)ppt
图片尺寸1080x810