行政诉讼程序

行政诉讼流程图
图片尺寸920x1302
梳理|行政诉讼程序流程图 扒了一上午行政诉讼法做出来的,算是正式向
图片尺寸1396x1280
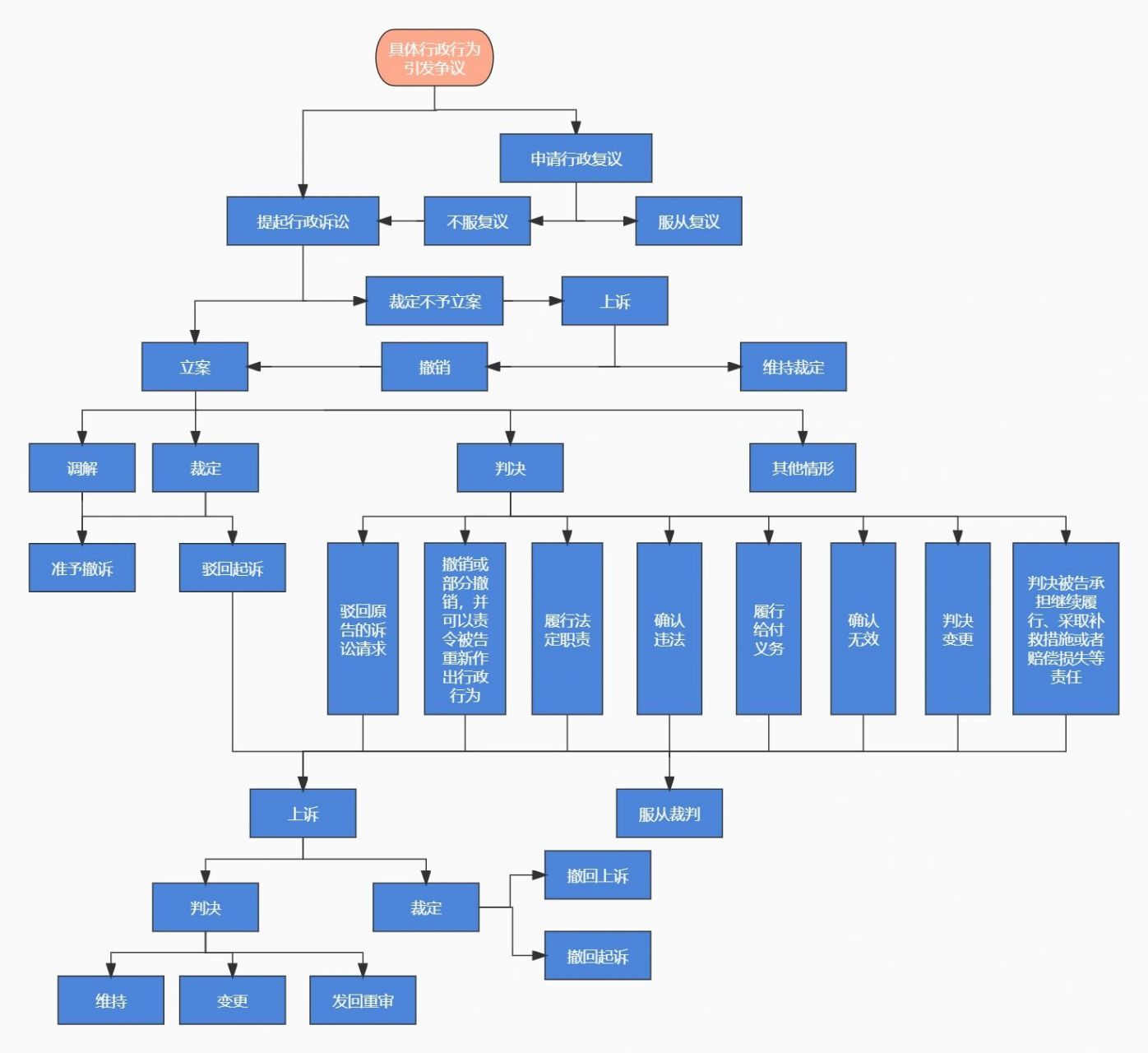
行政诉讼流程图
图片尺寸1066x1535
行政案件诉讼流程
图片尺寸625x864
行政诉讼流程图
图片尺寸920x1302
行政诉讼流程图
图片尺寸556x501
行政诉讼流程图
图片尺寸733x1207
办理行政诉讼监督案件流程图
图片尺寸920x1302
行政公益诉讼诉前程序流程图.png
图片尺寸867x503
行政复议流程图 民事诉讼流程图 三大诉讼法比较表格 行政诉讼程序
图片尺寸770x1302
行政诉讼流程图
图片尺寸954x1561
行政诉讼法庭审理程序模板
图片尺寸920x1303
行政诉讼法行政诉讼程序3docx3页
图片尺寸792x1120
行政案件诉讼流程
图片尺寸1317x2010
行政复议与行政诉讼流程图
图片尺寸945x570
法考|行政法-行政复议90行政诉讼程序
图片尺寸2560x1280
行政诉讼监督办案流程图
图片尺寸1080x1527
行政诉讼流程与时限
图片尺寸1045x583
行政诉讼工作流程图
图片尺寸547x542
2018税务师涉税服务相关法律考点行政诉讼程序
图片尺寸500x309