行车电阻器接线原理图

跪求20/5t行车电气原理图,是凸轮控制的,要控制线图.
图片尺寸1201x889
天车切电阻问题
图片尺寸768x1024
怎么调?
图片尺寸283x298
绕线式转子异步电动机串接电阻降压启动电路
图片尺寸1157x1125
电阻如何串联转子?要草图
图片尺寸612x816
制动电阻接线图大全
图片尺寸493x453
绕线电机电阻启动器的接线图
图片尺寸720x540
地操,时间继电器控制接触器,电阻器到接触器怎么接线啊
图片尺寸600x393
行车电路图
图片尺寸708x390
行车介绍及电气设计原理
图片尺寸678x688
由图2—5—6(a)可知,当控制器手柄置于第1挡时,电阻元件短接线在m处
图片尺寸963x734
制动电阻接线图大全
图片尺寸550x584
电镀专用行车控制线路的主电路
图片尺寸1080x810
rs52-132m1-6/1b行车电阻器
图片尺寸293x307
转子串电阻调速原理
图片尺寸550x449
跪求20/5t行车电气原理图,是凸轮控制的,要控制线图.
图片尺寸458x316
正反转串电阻降压启动电路图
图片尺寸573x553
> 新福舒适版改多功能键,行车上锁,胎压,定速,限速免费刷
图片尺寸900x986
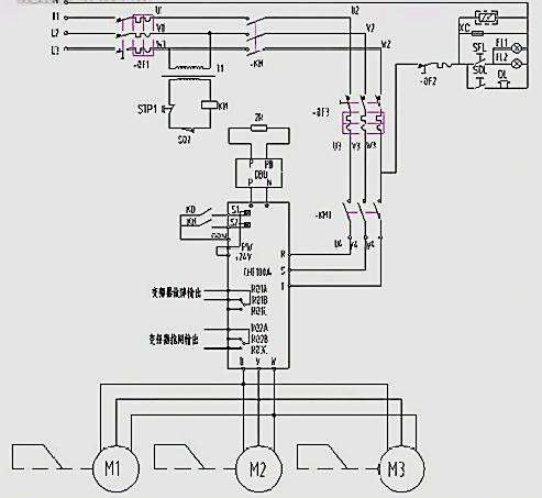
车间天车的电路图6个方向3个电机最新最简单的划法
图片尺寸500x365
定子绕组串联电阻启动控制接线图
图片尺寸640x663