装修水电布置图

装修水电设计图怎么看详细解析
图片尺寸600x515
装修时必须要知道的18个水电改造注意事项
图片尺寸3508x2479
家装水电设计—三维全解析,简单易懂.
图片尺寸640x568
90平方装修效果图_装修新房用哪种水管好_115平方装修水电费用
图片尺寸2429x1742
装修水电效果图来一波,要想房子住得省心,水电是关键,有想装修 - 抖音
图片尺寸902x1920
水电才是装修公司利润最大的,一定要知道这个
图片尺寸640x582
水电布局,是家庭装修过程中的一个难点.
图片尺寸640x853
涨姿势新房装修水电点位要这么布置
图片尺寸640x609
两室两厅水电改造效果图纸_装修123效果图
图片尺寸1920x1307
自己房子准备装修了,水电清包.
图片尺寸709x644
家装水电插座管线布置-kei泉-默认收藏夹-哔哩哔哩视频
图片尺寸1800x1125
3室1厅1卫户型图临沂银凤花园精装修图94平方米_精装修水电布置图
图片尺寸2327x2059
在知乎上非常火的,一个家庭装修业主对水电工的施工前要求
图片尺寸640x633
家庭水电铺设步骤全包水电装修多少钱
图片尺寸800x477
个人感觉最重要的一环就是水电装修了,水电做不好犹如脖子边上耍大刀!
图片尺寸506x411
瓷砖,橱柜,五金,灯具,油漆,墙纸等,需要业主来购买,装修公司不负责2
图片尺寸600x429
水电改造图怎么设计怎么看水电改造图
图片尺寸640x574
装修水电验收注意的事项
图片尺寸600x400
装修水电改造怎么不被坑标准又是什么
图片尺寸1199x959
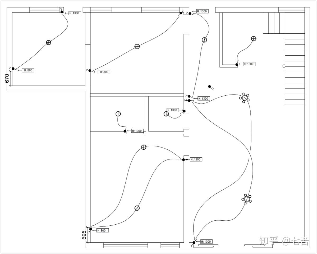
家装水电设计三维全解析简单易懂
图片尺寸730x642