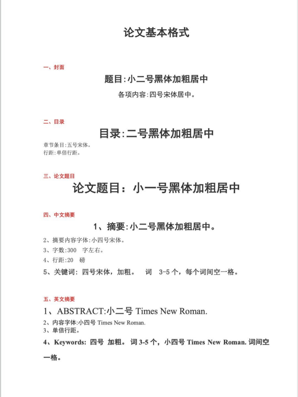
论文一二三级标题范本

第一步是输入一级标题/二级标题/三级标题/正文样式 2.
图片尺寸960x1280
第一步是输入一级标题/二级标题/三级标题/正文样式 2.
图片尺寸960x1280
不会还有宝子们论文目录还在手动输入吧 问:什么是一级,二级,三级标题
图片尺寸1920x2557
论文一二三级标题范本最新
图片尺寸920x1303
论文一二三级标题范本word版
图片尺寸920x1303
论文一二三级标题范本word版
图片尺寸920x1303
论文一二三级标题范本完整的论文范文3000字
图片尺寸920x1302
论文一二三级标题范本最新
图片尺寸920x1303
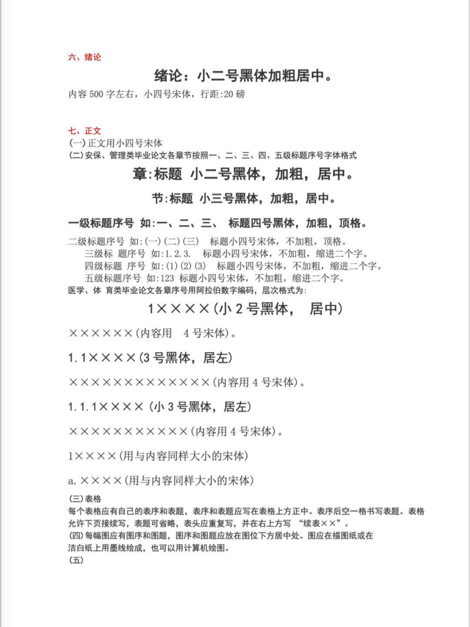
毕业论文三级标题格式
图片尺寸920x1302
可以直接套用的论文初稿模板!
图片尺寸1082x810
关于环境保护论文一篇
图片尺寸920x1301
论文标题分级格式
图片尺寸920x1302
不会还有宝子们论文目录还在手动输入吧 问:什么是一级,二级,三级标题
图片尺寸1920x2557
(毕业论文答辩的分数判定,其中一项就是论文选题) 2.标题格式要规范.
图片尺寸1080x1140
数学建模论文格式模板 ①标题最好不要超过三级(一级标题1,二级标题
图片尺寸988x1280
三级标题文章范文
图片尺寸1860x2631
计算机专业 毕业论文样板(终版)_第1页
图片尺寸920x1302
论文一二三级标题范本最新
图片尺寸920x1303
论文一二三级标题范本完整的论文范文3000字
图片尺寸920x1302
论文一二三级标题范本完整的论文范文3000字
图片尺寸794x1123