试题

山东省潍坊市第一中学高考预测卷试题一数学理_第1页
图片尺寸1240x1753
北师大版六年级下学期小升初数学期末考试试题含答案
图片尺寸1240x1753
山西省晋城市泽州县金村中学2022年高二数学理期末试题含解析
图片尺寸1275x1650
2024届江西九江十校高三第二次联考数学试题答案图片版
图片尺寸1280x1783
广西壮族自治区百色市2024届高三下第一次测试物理试题含解析
图片尺寸1240x1754
山东省济宁市运河中学高二数学理联考试题含解析
图片尺寸1275x1650
成都市2024届高三二诊考试英语试题
图片尺寸1538x2173
2020年全国各地中考数学试题120套(中)打包下载四川广安_第1页
图片尺寸1240x1753
天域全国名校协作体2024届高三下学期3月联考数学试题
图片尺寸1464x2048
原创咸阳市二模2024届高考模拟测试二综合英语试题及参考
图片尺寸1536x1993
金丽衢十二校2024届高三第二次联考数学试题及答案
图片尺寸640x906
成都市2024届高三二诊考试文科数学试题
图片尺寸9045x6277
浙江温州市2024高三3月二模考试数学试题及答案解析
图片尺寸693x1002
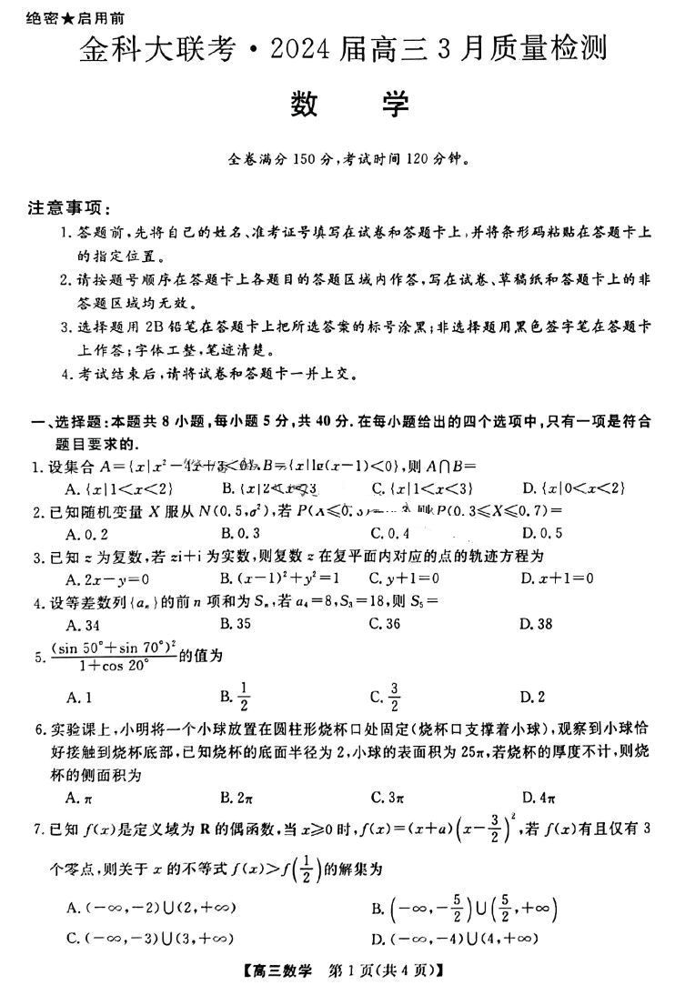
金科大联考2024届高三3月质量检测数学试题
图片尺寸742x1094
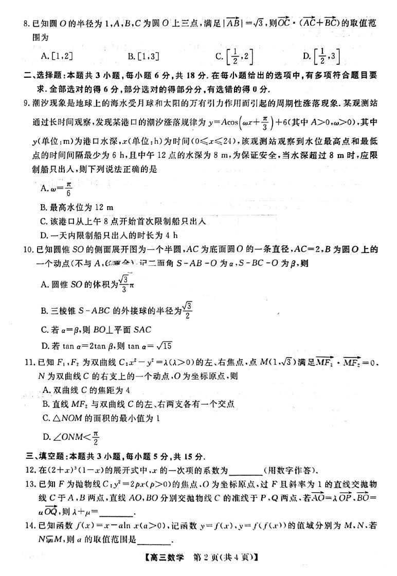
金科大联考2024届高三3月质量检测数学试题
图片尺寸772x1120
金丽衢十二校2024届高三第二次联考数学试题及答案
图片尺寸640x906
2021年河南省中考数学试题.pdf 35页
图片尺寸1723x2435
2007级高三数学模拟试题.docx 6页
图片尺寸1594x2256
初中八年级学习教学上册的数学第二章实数测试卷试题.docx 28页
图片尺寸1594x2255
广东六校2024高三第四次联考数学试题及答案解析
图片尺寸692x984