调任

工行老将辞任已调任中信集团
图片尺寸678x799
周治平调任东风公司总经理
图片尺寸1080x570
工商银行姚明德任副行长老将张文武调任中信集团钛媒体金融
图片尺寸1278x724
工商银行姚明德任副行长老将张文武调任中信集团钛媒体金融
图片尺寸1400x1310
浙江省国有企业事业人员如何调任公务员
图片尺寸1080x1418
工商银行姚明德任副行长老将张文武调任中信集团钛媒体金融
图片尺寸1560x1038
张建勇调任北汽集团董事长_快讯_汽车之家
图片尺寸744x1411
周治平调任东风公司总经理
图片尺寸1312x1257
周治平调任东风公司总经理_太平洋号
图片尺寸830x1088
四,调任
图片尺寸640x356
事关公务员调任……_澎湃号·政务_澎湃新闻-the paper
图片尺寸762x13438
公务员调任的条件和程序包括哪些
图片尺寸600x10581
公务员调任规定
图片尺寸945x1123
公务员调任的条件和程序包括哪些?_澎湃号·政务_澎湃新闻-the paper
图片尺寸677x11939
江苏省委常委苏州市委书记曹路宝调任吉林省委常委宣传部部长
图片尺寸720x1280![中组发[2008]6号 关于印发《公务员调任规定(试行)》的通知 各省,自治](https://imgs.wantubizhi.com/img/A1A61BAA66193547F3A6DD7D8EE527E9407C5A1FF6FE3CA5C90373307FDA9EE16D6751D32CE592EC489083A4D2E6CD41115ADB3C17C04433D7C2EED14946DEEDF2F1CA465589EF45E0F58E39D8B7BB112FAC4B14EB6C78D0C2DBE75E57139522)
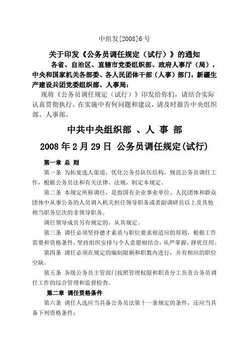
中组发[2008]6号 关于印发《公务员调任规定(试行)》的通知 各省,自治
图片尺寸496x702
外交部部长助理农融调任国务院港澳办副主任
图片尺寸1188x775
岳资规发202365号关于印发岳阳市自然资源和规划局调任正科职公务员
图片尺寸791x1122
调任条件(事业调任公务员条件)
图片尺寸800x520
人事调任中国宝武旗下欧冶云商换帅吕军任党委书记
图片尺寸1080x1491