质量管理体系过程图

打造卓越工程质量 —— 新建城际铁路项目质量管理体系深度解析(4万字
图片尺寸4762x6735
工程质量管理体系框图(经典)1
图片尺寸1858x2629
打造卓越工程质量 —— 新建城际铁路项目质量管理体系深度解析(4万字
图片尺寸4762x6735
质量管理体系认证流程图
图片尺寸1991x2818
史上最全经典质量管理体系流程图来喽!#质量管理体系 #质量管 - 抖音
图片尺寸1080x648
阅读摘录|工程质量管理体系图
图片尺寸1745x1280
质量管理体系模型_第1页
图片尺寸2631x1860
质量体系是一个综合性的管理体系,它涵盖了组织为实现质量目标所需的
图片尺寸999x728
质量管理体系.
图片尺寸822x609
质量管理体系图
图片尺寸920x1302
一张图简要概括质量管理体系的七大原则,重要‼️事情不怕重复
图片尺寸2209x1280
质量管理体系组织架构图共1页
图片尺寸920x1302
质量管理体系网络图
图片尺寸920x1303
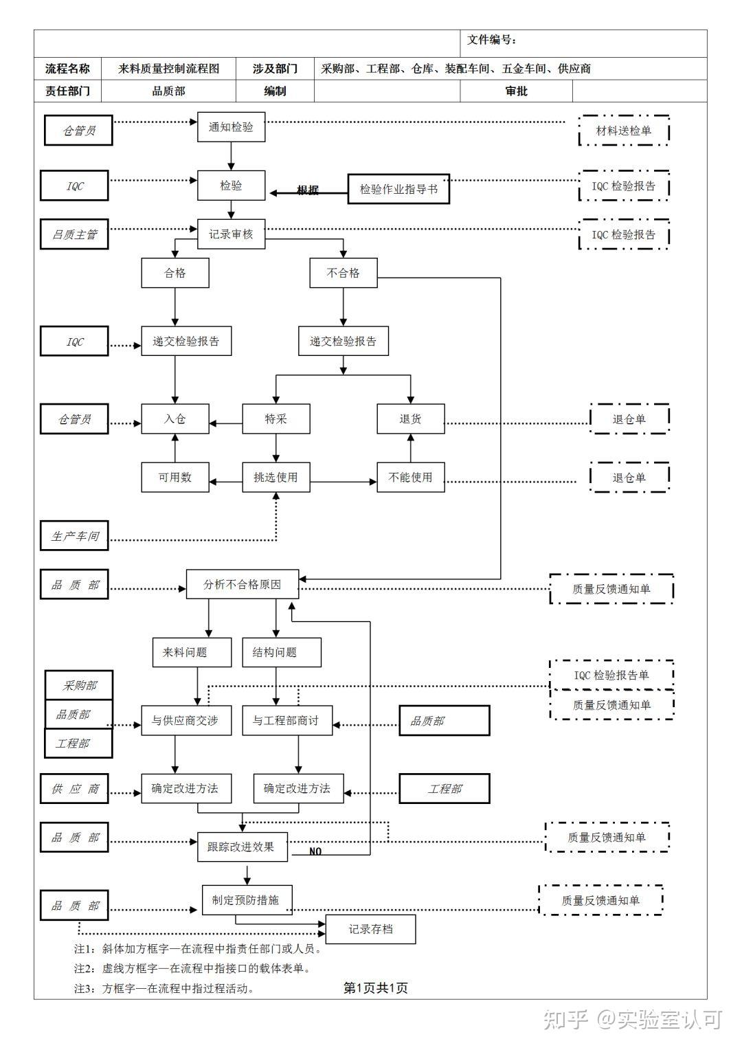
质量管理控制流程图
图片尺寸1080x1528
18张典型的质量管理体系过程流程图!
图片尺寸524x477
质量管理体系主流程图
图片尺寸920x651
质量管理工作体系图1
图片尺寸920x1302
工程质量管理体系框图_第1页
图片尺寸1753x1240
iatf16949质量管理体系过程关系与乌龟图
图片尺寸720x540
07质量管理体系组织结构图
图片尺寸920x1302