超导失超

超导磁体失超
图片尺寸413x550
分析大型强子对撞机的超导磁体失超
图片尺寸1368x685
分析大型强子对撞机的超导磁体失超
图片尺寸882x634
研究超导磁体内的失超
图片尺寸527x336
失超预防及紧急处理
图片尺寸960x518
分析大型强子对撞机的超导磁体失超
图片尺寸600x560
磁共振"失超"时,还真像一个高压锅!
图片尺寸1152x720
超导电力装置失超检测的基础研究
图片尺寸1299x945
失超预防及紧急处理
图片尺寸962x520
分析大型强子对撞机的超导磁体失超
图片尺寸600x477
分析大型强子对撞机的超导磁体失超
图片尺寸872x568
磁共振失超医院不能承受之重到底有多可怕
图片尺寸523x747
当时的设备状态是:mr所有质量保证都没有做,erdu接地电阻失超管
图片尺寸526x553
再次填充液氦,让您从此远离填氦,失超等所有液氦及使用安全相关的困扰
图片尺寸640x357
超导腔失超位置探测设备完成用于13ghz超导腔的测试
图片尺寸600x337
超导电力装置失超检测的基础研究
图片尺寸1276x969
超导磁体在运行中经常会提及一个词"失超",顾名思义即失去超导状态.
图片尺寸550x421
一年了安徽大型医疗设备集采怎样呢
图片尺寸550x315
超导电力装置失超检测的基础研究
图片尺寸1748x1394
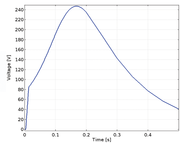
超导磁体失超检测中电压隔离校正电路的设计
图片尺寸500x593