软件缺陷

计算机发展史上十大著名软件缺陷
图片尺寸1000x650
软件缺陷
图片尺寸1200x851
4,开源框架类软件项目的安全缺陷情况
图片尺寸1150x600
win7下载 一软件说是不兼容
图片尺寸579x279
软件测试缺陷详解什么是缺陷
图片尺寸1080x1439
软件测试day16丨软件的缺陷
图片尺寸1080x607
软件测试之测试流程2缺陷
图片尺寸506x251
软件缺陷模式与测试
图片尺寸800x800
软件缺陷类型
图片尺寸1080x829
软件测试知识积累什么是软件缺陷
图片尺寸1080x1439
软件测试产生软件缺陷的原因有哪些
图片尺寸1080x1080
自学软件测试day4丨缺陷
图片尺寸1080x720
十软件测试基础软件缺陷
图片尺寸700x475
软件测试之缺陷报告73干货满满60
图片尺寸1080x1439
我的电脑在启动时弹出一个框,其中内容是:系统资源不够,无法完成api.
图片尺寸3264x2448
十软件测试基础软件缺陷
图片尺寸1120x771
软件缺陷管理跟踪ppt
图片尺寸1080x810
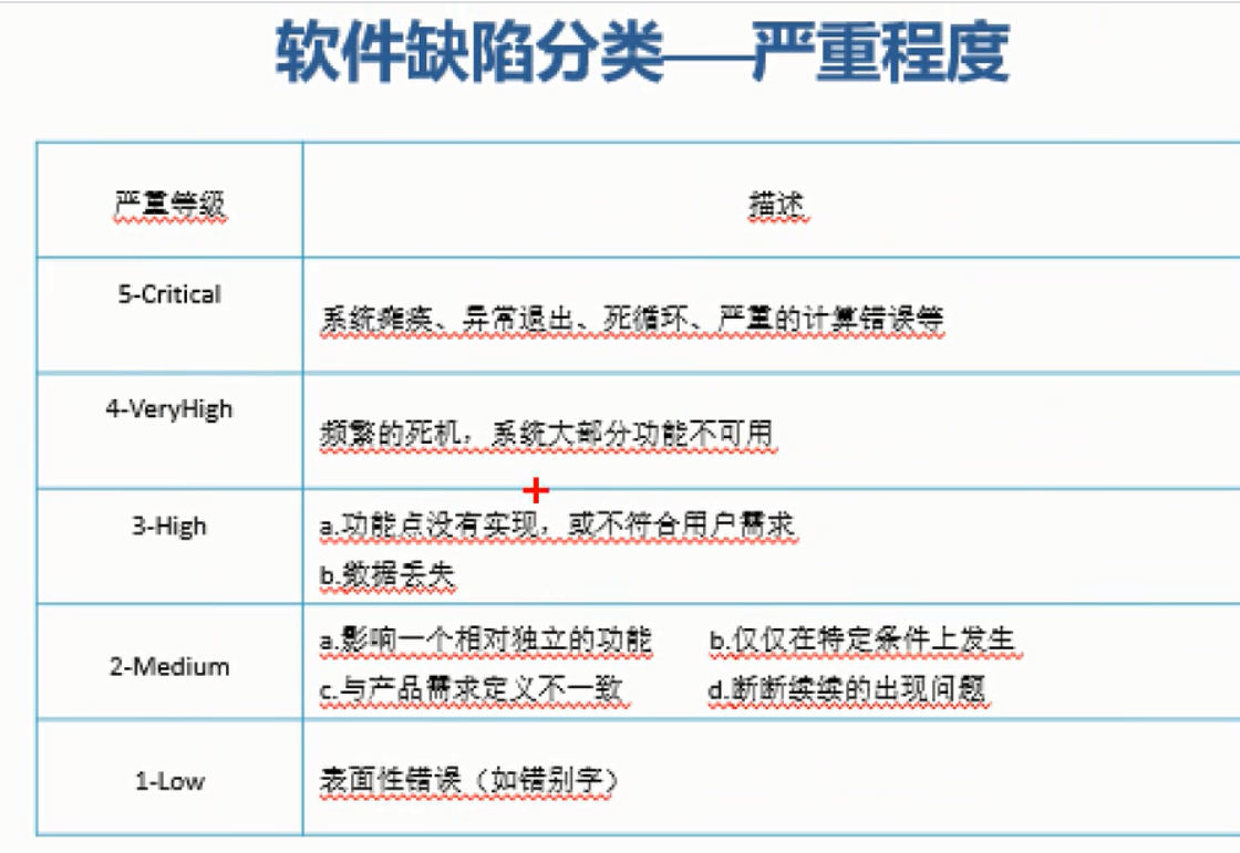
十软件测试基础软件缺陷
图片尺寸639x428
安装包下载安装解析失败
图片尺寸1080x2400
节约软件开发成本,关键在这儿:不同阶段修复缺陷成本不同
图片尺寸1013x657