过敏性鼻炎怎么治

过敏性鼻炎缓解妙招
图片尺寸1000x1333
过敏性鼻炎##微博健康公开课##忆果缘1971##国医的精诚力量
图片尺寸690x1018
秋冬过敏性鼻炎怎么办71
图片尺寸1000x1333
过敏性鼻炎治疗历程分享
图片尺寸1920x2560
自然疗法之过敏性鼻炎.
图片尺寸1080x731
鼻炎##过敏性鼻炎##鼻窦炎##中医
图片尺寸690x920
过敏性鼻炎四大注意事项请查收
图片尺寸1000x1333
中医辩证论治过敏性鼻炎
图片尺寸1920x2560
过敏性鼻炎如何调理
图片尺寸1080x1440
分享一下治疗过敏性鼻炎突发鼻塞的有效办法
图片尺寸1080x1176
过敏性鼻炎鼻子不通气怎么办
图片尺寸1242x1660
过敏性鼻炎治疗方法
图片尺寸599x800
鼻炎##过敏性鼻炎##中医
图片尺寸690x1227
春天是一个巨大的过敏原##春季如何应对过敏性鼻炎##健闻登顶计划
图片尺寸690x923
过敏性鼻炎最有效的方法没有之一
图片尺寸1080x1440
鼻炎外治法,可以给孩子勤做做鼻炎操##鼻炎# #过敏性鼻炎# #过敏性
图片尺寸958x1280
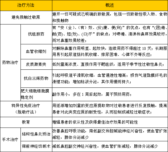
过敏性鼻炎的治疗方法
图片尺寸549x497
艾灸如何治过敏性鼻炎鼻炎怎么灸
图片尺寸1080x1439
鼻炎##过敏性鼻炎##鼻窦炎##中医
图片尺寸690x920
过敏性鼻炎中药协同调治
图片尺寸1281x1126