运满满客服电话

运满满司机版app客服对话截图
图片尺寸700x992
港股迎来最大"赌徒"!创始人曾是职业赌徒,上市前已套现11亿
图片尺寸640x895
核载1.5吨的货车竟给派12吨的订单?记者调查货拉拉,运满满等超载现象
图片尺寸632x1125
于是某次我看到一单运费非常可观的货,立即给信息部打电话,我详细地问
图片尺寸1080x1440
自信息发布之后,运满满平台工作人员已收到近百个咨询电话,并接到20多
图片尺寸690x411
聚焦时代发展脉搏,甲乙丙丁8年破浪前行,共建汽后市场网络新生态
图片尺寸1080x532
对货拉拉公司采用一口价订单,上线"特惠顺路"产品等方式恶意压低运价
图片尺寸515x332
司机拒拉超载订单被平台扣分?货拉拉,运满满被指纵容超载
图片尺寸960x2133
核载1.5吨的货车竟给派12吨的订单?记者调查货拉拉,运满满等超载现象
图片尺寸1080x2123
按照全域梳理,分区摸排,同步推进的工作部署,通过上门走访,电话沟通
图片尺寸1080x810
用小车的价格拉大车的货,满帮,货拉拉被指纵容超载
图片尺寸1080x2376
核载1.5吨的货车竟给派12吨的订单?记者调查货拉拉,运满满等超载现象
图片尺寸694x921
司机拒拉超载订单被平台扣分?货拉拉,运满满被指纵容超载
图片尺寸960x2133
河北邢台货车出租平台哪个好 跨省>今日排名一览
图片尺寸518x349
司机拒拉超载订单被平台扣分?货拉拉,运满满被指纵容超载
图片尺寸960x2077
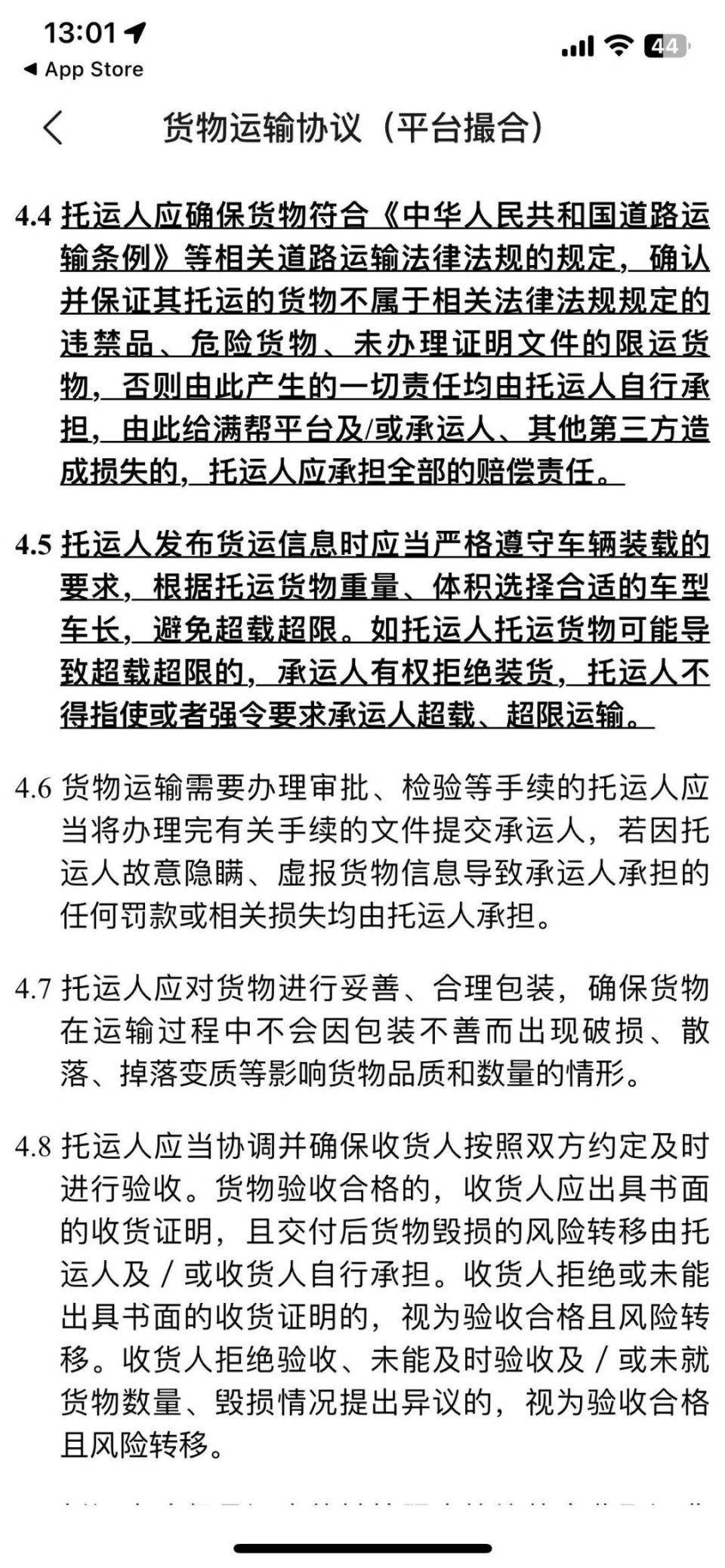
运满满协议(司机提供的截图)满帮集团旗下的运满满app显示,4.
图片尺寸1024x2216
运满满冷运完成b轮融资,布局数字化冷链运输赛道
图片尺寸549x368
核载1.5吨的货车竟给派12吨的订单?记者调查货拉拉,运满满等超载现象
图片尺寸1080x1439
蹲点组来啦!"六一"与你"童"在
图片尺寸700x525
还有司机表示:不超载运输取消,货拉拉扣行为分,给客服打电话不给解决.
图片尺寸660x1306