金丽衢

金丽衢书法名家作品.金丽衢书法展在金华2022-10-29# - 抖音
图片尺寸1428x1936
金华金丽衢高速衢向封道,往衢州江西方向的就不要上高速了
图片尺寸4032x3024
2020中国房产风云榜金丽衢发布盛典 温暖落幕!
图片尺寸1080x720
金马建设工程机械有限公司(金丽衢总代理)
图片尺寸1080x1920
2022金丽衢英雄联盟挑战赛浦江站
图片尺寸1080x720
杏会大慈岩|银杏节将至,金丽衢赣免门票政策来啦!_活动_直播_建德
图片尺寸886x1329
金丽衢"非遗市集"亮相金华
图片尺寸600x436
镁质无机复合防火板 .厂家直供,金丽衢地 - 抖音
图片尺寸1440x1080
热点衢州二中学霸摘得金丽衢地区最高分来看看学霸有什么学习心得吧
图片尺寸533x800
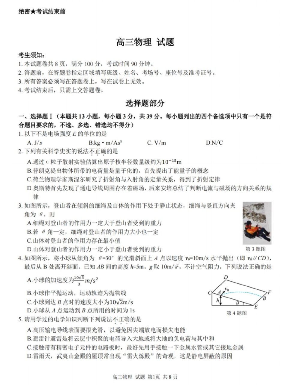
浙江省金丽衢十二校,七彩阳光等校3月物理 浙江省金丽衢十二校,七彩
图片尺寸960x1280
这个张村儿媳不简单在金丽衢比武大会上获一银一铜
图片尺寸640x1089
惠游新春|畅游金丽衢,等你来一场不期而遇
图片尺寸719x478
2017-04-04金丽衢三地交界探路(一)img_0856
图片尺寸1080x720
2017-9-17金丽衢三地交界探路(二)1505648341818
图片尺寸1080x810
浙江省金丽衢十二校,七彩阳光等校3月物理 浙江省金丽衢十二校,七彩
图片尺寸960x1280
金丽衢团干部齐聚义乌 面对面交流共话青年担当
图片尺寸640x427
共同富裕下的未来社区建设模式探讨绿城中国金丽衢公司总经理潘思远
图片尺寸837x606
金丽衢绿城项目金华向南,还看湖海塘.
图片尺寸1080x1408
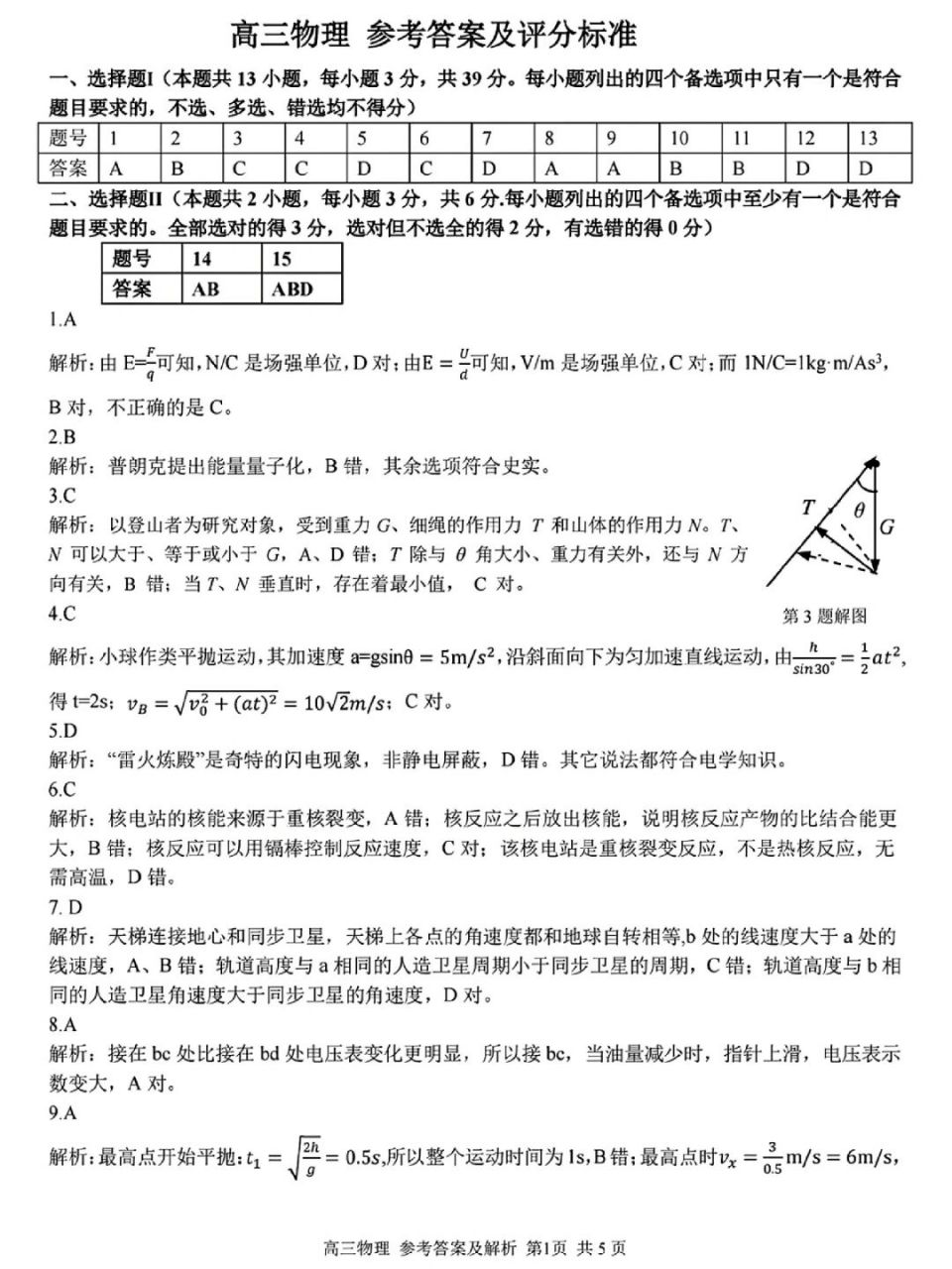
2022年1月浙江省金丽衢十二校高三联考数学试卷及答案
图片尺寸596x434
杏会大慈岩|银杏节将至,金丽衢赣免门票政策来啦!_活动_直播_建德
图片尺寸471x721