金嗓子a100前级电路图

对金嗓子前级线路的仿制尝试
图片尺寸800x600
实用电子管前级电路
图片尺寸512x492
日本金嗓子功放电路图accuphase_p-300_schem
图片尺寸913x1261
转功放电路的原理及设计指南
图片尺寸1270x804
好声单管前级总汇.gif
图片尺寸667x917
accuphase金嗓子p-500电路图
图片尺寸1325x936
accuphase金嗓子c-280前级电路图
图片尺寸662x936
金嗓子e-305 fet菱形差动架构功放板 差分放大纯后级.jpg
图片尺寸800x390
回忆初恋的感觉记金嗓子c245平衡前级完成记
图片尺寸800x516
发个给俺!俺给您作揖了! 找了个"马兰士7"前级图,有唱头放大器电路.
图片尺寸547x405
求助金嗓子e406前级板高音衰减严重
图片尺寸797x537
金嗓子305唱放电路.jpg
图片尺寸810x464
准备做12au7前级,电路请指教
图片尺寸631x596
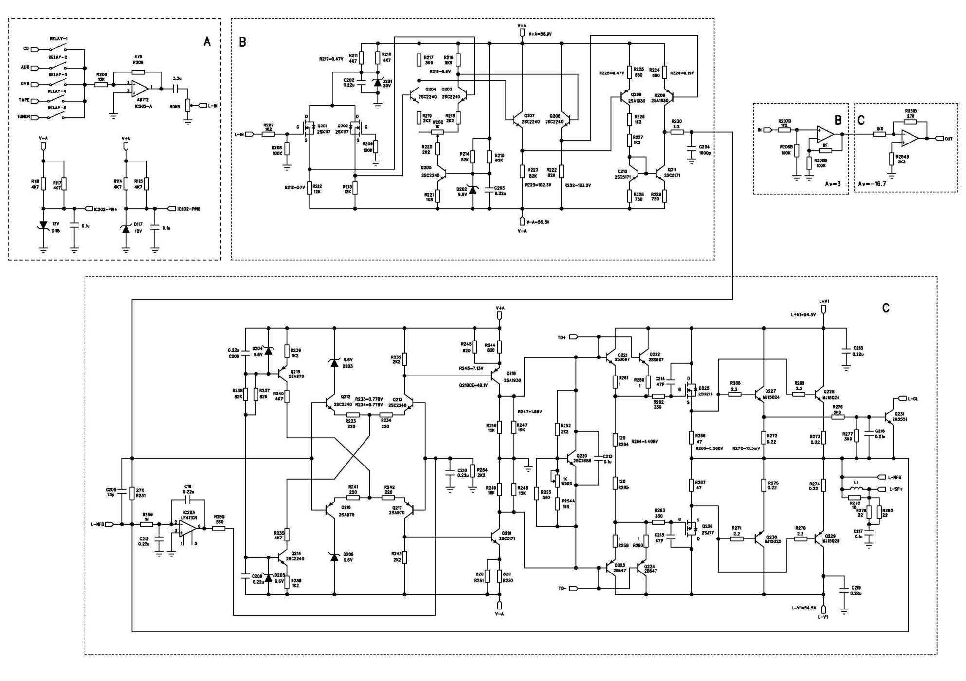
新德克a100功放电路图
图片尺寸1985x1400
金嗓子e405装机,前级是6010d,还有噪声问题请教大家
图片尺寸800x567
a1前级 音乐a1 传真线路 参考英国名机 tl084前置 功放
图片尺寸4000x3000
ultra symmetry 平衡式前级放大器
图片尺寸978x705
实用精简版e3电流负反馈功放制作仿金嗓子e350线路
图片尺寸887x502
回忆初恋的感觉记金嗓子c245平衡前级完成记
图片尺寸417x337
分立前级焊接一个基于naim电路的的分立前级
图片尺寸800x517