长沙限购政策

长沙放开限购
图片尺寸1080x1440
长沙取消限购,2017年3月18日限购政策开始,2024年4月18日结束!
图片尺寸593x1280
长沙取消限购 2017年3.18限购政策开始 2024年4. - 抖音
图片尺寸1080x2142
长沙限购政策迎来重大调整.#上热门97 #长沙房产 #长沙购 - 抖音
图片尺寸1078x1060
昨日的长沙限购新政策
图片尺寸864x1152
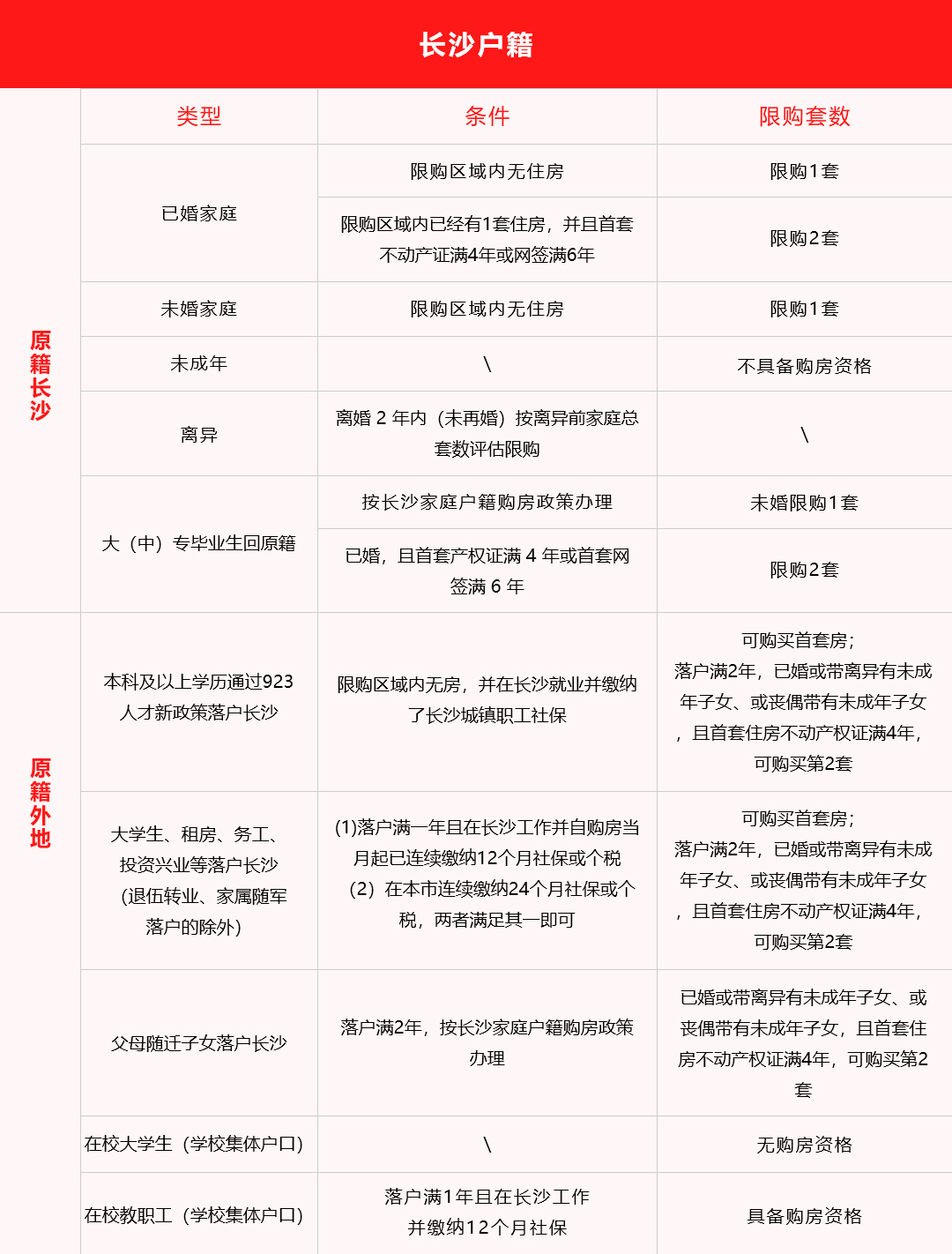
想在长沙买房,落户?2022年长沙限购政策最全攻略来了
图片尺寸1080x1422
2022长沙最新限购政策落户政策
图片尺寸1080x1439
长沙市2022年购房限购政策
图片尺寸1083x1080
长沙放开限购你会期待吗
图片尺寸1080x1439
长沙限购政策是 2017 年开始的,执行 6 年后全面松动了 那房价会不会
图片尺寸688x1280
418新政解读#长沙购房新政#放开限购#国欣云境府 - 抖音
图片尺寸632x744
惊长沙限购政策又放松了
图片尺寸1080x1439
长沙楼市限购政策创新
图片尺寸1228x2592
长沙已将打开限购的口子了
图片尺寸1080x1440
长沙局部放开限购!最新政策:在政府认定的创新平台工作满6个月 - 抖音
图片尺寸623x873
年终盘点|优化限购限售 一图看懂2023年长沙楼市政策
图片尺寸640x13363
长沙购房政策放开落户即可买房
图片尺寸1080x1439
在长沙限购区域无住房,可直接购买首套房
图片尺寸1080x1604
限购政策迎密集优化调整 热点二线城市力促楼市复苏
图片尺寸822x1026
长沙出新政策啦,大家不知道听说了没有现在购房资格又简单了一步了
图片尺寸1080x1439