长虹pf29366图纸

长虹pf29366彩电图纸
图片尺寸639x420
长虹彩电图纸 c2169
图片尺寸5652x4072
长虹pf29366电视c436d多大
图片尺寸1371x858
长虹led46760型液晶彩电
图片尺寸2609x2004
长虹pf29366彩电图纸
图片尺寸1486x991
长虹-pf29118(f28)ch05t1628-图纸
图片尺寸4289x3016
长虹sf25366型彩电屡烧行管
图片尺寸2423x2028
长虹kfr-26/35gw/zdsqc(cl-h) a2分体挂壁式直流变频空调器接线图
图片尺寸1674x2064
长虹pt32618型等离子彩电三无故障
图片尺寸2337x2172
长虹pf29366 中的c436 是逆程电容吗 他的型号是多少
图片尺寸500x354
多媒体hifi功放
图片尺寸1742x1366
长虹显现管电视pf29800高压行输图型号
图片尺寸1152x867
长虹25gweq型系列空调原理图
图片尺寸700x418
长虹彩电pf2193e的电路图纸.
图片尺寸1558x2147
长虹pf2939a(ch05t1606)彩电图纸
图片尺寸1798x1311
分析扫描电路的结构与功能
图片尺寸1676x1287
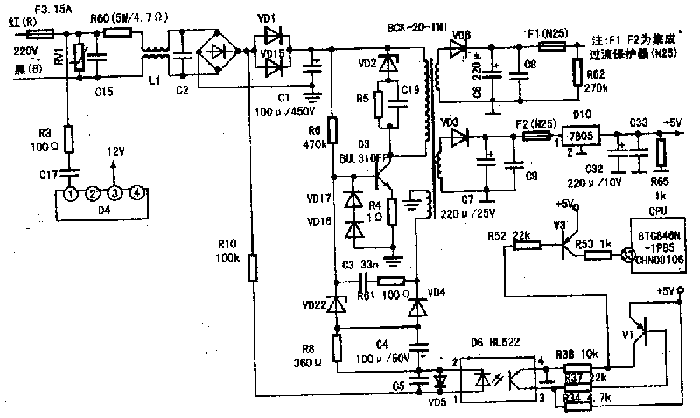
长虹pf2991e型大屏幕纯平彩电开关电源电路
图片尺寸1535x2066
长虹2916fn电视机电路图
图片尺寸3312x2361
长虹c2919pv电路图
图片尺寸2127x1621
长虹2936fd图纸
图片尺寸3105x2514