问题解决方案

每每问题用一元二次方程解决实际问题doc
图片尺寸920x1302
问题解决方案模板
图片尺寸920x1302
解决问题的策略.docx
图片尺寸1594x2255
所有问题七步解决
图片尺寸714x663
三年级面积解决问题#学习分享 #面积 #小学数学怎么学 #三年级
图片尺寸1080x1438
1张思维导图 4个经典的解决问题的方法论,高效解决问题,收藏!
图片尺寸640x480
麦肯锡:教您解决问题七步法麦肯锡:教您解决问题七步法.doc
图片尺寸993x1404
企业问题解决方案设计
图片尺寸600x817
比如,下面这个解决问题五步法.
图片尺寸2840x1524
解决问题的思路
图片尺寸640x480
问题解决流程图
图片尺寸1743x1224
用比例解决问题
图片尺寸920x1302
非常实用的问题解决七钻石法
图片尺寸1080x810
解决问题七步法培训(经典)
图片尺寸1125x855
问题解决流程
图片尺寸1920x1080
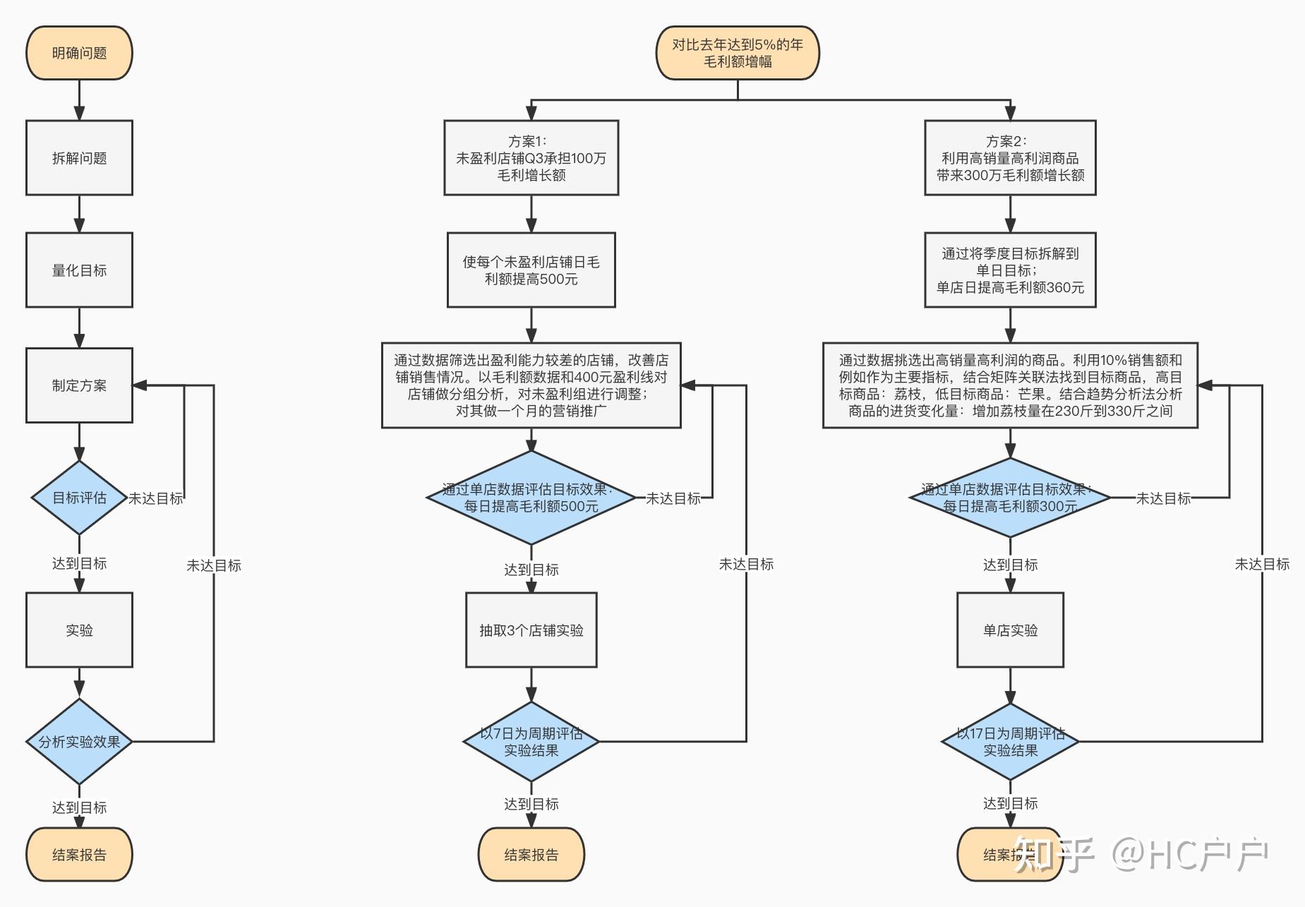
三,问题解决思路(流程图)写的好累的
图片尺寸1849x1285
解决问题的能力决定你的收入
图片尺寸1341x941
撰写客户解决方案格式
图片尺寸920x1302
解决连乘问题
图片尺寸920x949
解决问题的7个步骤ppt
图片尺寸1188x918