间架

汉字间架结构表
图片尺寸920x1302
硬笔书法教材,基本笔画 偏旁部首 间架结构,高清pdf
图片尺寸1080x797
小学语文汉字间架结构表(精编版)
图片尺寸781x986
汉字间架结构表
图片尺寸641x946
汉字间架结构表
图片尺寸744x964
田英章硬笔楷书字帖间架结构九十二法_word文档在线阅
图片尺寸977x1532
硬笔书法间架结构
图片尺寸2000x2667
硬笔书法间架结构
图片尺寸2000x2667
汉字间架结构表
图片尺寸742x985
汉字间架结构
图片尺寸920x1302
汉字间架结构
图片尺寸618x1008![[学生党r]间架结构[学生党r]偏旁部首[学生党r]](https://imgs.wantubizhi.com/img/ADDA3C5D760C6828B77B505A29D43E8370209BECAF6B59DD495F77D5C4CCED106720B05DA60BAE122E3782772A6BEF6A2A2A1A31FF58D359CA05C410DD704E1A63DE2AB567795CE5D015E6D5792D9D346376EE6D4BFB74576DE64AA25D5104D6)
[学生党r]间架结构[学生党r]偏旁部首[学生党r]
图片尺寸820x1093
硬笔书法间架结构
图片尺寸2000x2667
国家规定的汉字笔画名称,笔顺规则表
图片尺寸390x543
铁艺浴室架落地置物架卫生间架洗衣机收纳架厕所脸盆架
图片尺寸409x417
好用间架结构1
图片尺寸1080x1080
硬笔练字 ‖ 楷书偏旁部首写法要领 楷书间架结构50法
图片尺寸1200x1847
间架结构九十二法
图片尺寸1000x1000
硬笔书法间架结构
图片尺寸2000x2667
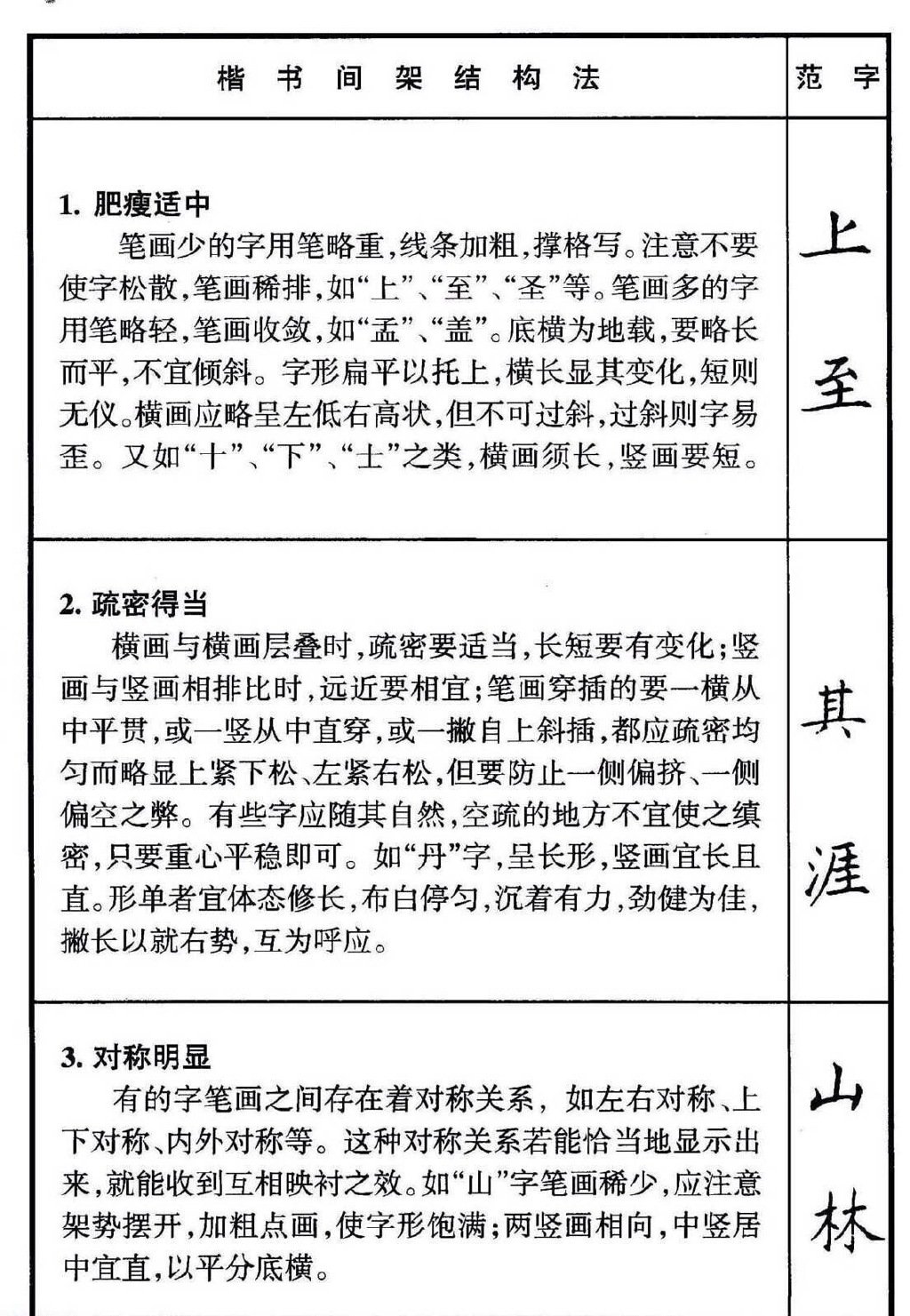
结构是书法学习中常遇到的头疼环节,分享一组楷书间架结构法
图片尺寸1024x1481