阿里巴巴股东名单

最后附上阿里巴巴最有权势的高管名单,当然最最有权势的马老师不在
图片尺寸660x2936
企业数字化解决方案提供商百望云再递港交所阿里巴巴持股1187
图片尺寸712x934
阿里清仓宝尊电商:后者年亏超2亿 刚更换cfo
图片尺寸700x1205
抄巴菲特作业?段永平出手:增持西方石油和阿里巴巴
图片尺寸1080x891
阿里巴巴大消息
图片尺寸1080x809
阿里巴巴:停止阿里云分拆,暂缓盒马ipo|马云|钉钉|科学家|阿里巴巴
图片尺寸600x559
马云在阿里巴巴的持股比例为7%,是阿里的第三大股东.
图片尺寸757x418
九成投向新公司阿里巴巴2023年的投资之路越走越宽
图片尺寸822x916
消息称 ai大模型公司月之暗面再获大额投资,估值已达30亿美元
图片尺寸700x545
突发阿里巴巴宣布撤回菜鸟上市申请270亿元收购股东及员工持股
图片尺寸766x671
巴菲特|阿里巴巴|股东大会|伯克希尔哈撒韦_网易订阅
图片尺寸660x434
从阿里股东名单消失后,马云又退出一家公司|阿里巴巴|蔡崇信|持股
图片尺寸640x514
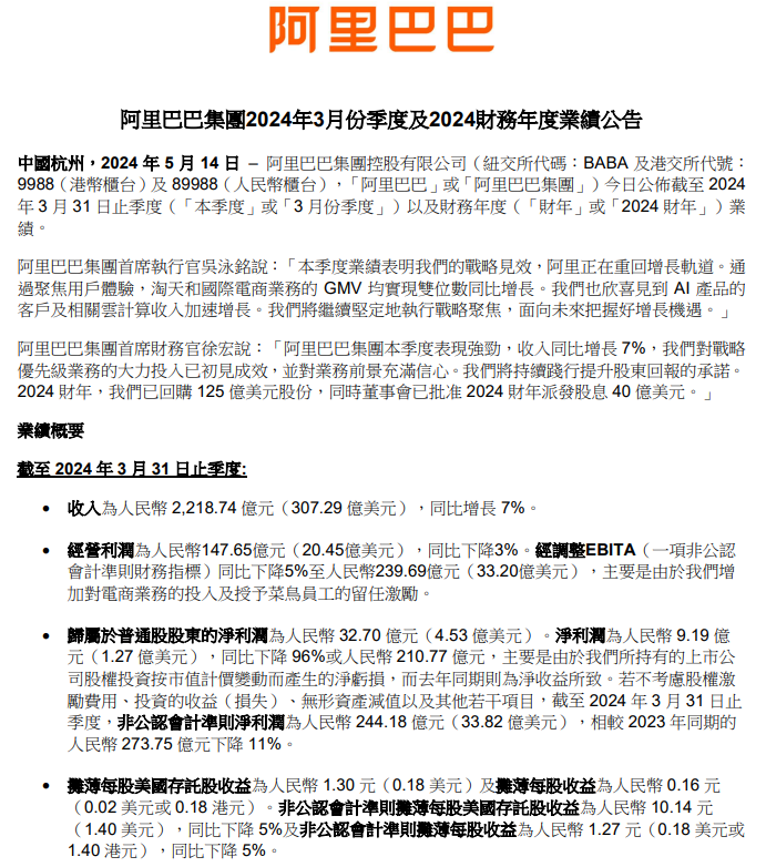
阿里巴巴披露业绩公告:2024财年第四财季营收2,218.7亿元
图片尺寸691x782
阿里巴巴2024财年第四财季调整后净利润244.2亿元,同比下滑11%
图片尺寸660x333
2024年阿里巴巴上市公司龙头股名单来了2月20日
图片尺寸750x400
阿里合伙人又有新变动,蔡崇信,吴泳铭首封致股东信透露未来计划
图片尺寸700x1253
浦银国际-阿里巴巴-9988.hk-核心电商回暖,利润承压,云业务有望复苏
图片尺寸878x740
王炸来了,腾讯赚419亿元,阿里巴巴赚244亿元,百度京东赚多少?
图片尺寸640x405
6月3日投资避雷针:又一国企因年报造假遭处罚 公司股票将被实施st
图片尺寸1173x1602
拼多多第一季度净利润306亿元
图片尺寸690x416