雅思写作评分标准细则

雅思写作评分标准
图片尺寸900x541
雅思小作文评分标准
图片尺寸1105x783
雅思写作官方评分标准是怎样的
图片尺寸1156x679
雅思写作评分标准
图片尺寸986x675
雅思写作官方评分标准是怎样的
图片尺寸1156x647
雅思写作评分标准中文版pdf4页
图片尺寸860x1218
雅思作文评分标准精选.doc
图片尺寸993x1404
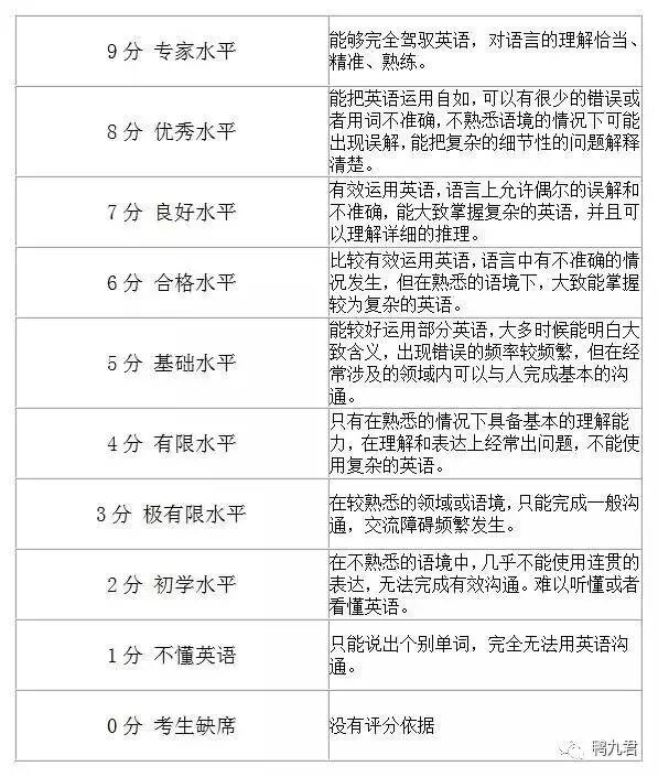
2017年雅思综合分数评分标准
图片尺寸597x705
超级学长带你解读雅思写作评分标准
图片尺寸1080x758
雅思写作task1各成绩档次描述(评分标准).doc 2页
图片尺寸792x1120
writing band descriptors (public version)2016年雅思写作评分标准
图片尺寸2386x1678
雅思考试写作评分标准
图片尺寸1080x762
雅思写作评分标准
图片尺寸982x572
雅思写作评分标准
图片尺寸900x529
雅思写作评分标准细则-老烤鸭雅思-专注雅思备考
图片尺寸1120x618
雅思写作评分标准
图片尺寸900x522
2017雅思写作评分标准
图片尺寸993x693
雅思作文评分标准
图片尺寸480x2791
雅思作文四大评分标准 雅思作文四大评分标准是什么1,雅思写作大小
图片尺寸3367x2379
2016年雅思写作口语评分标准
图片尺寸2386x1678