颜色禁忌

拔罐养生指南罐印颜色禁忌人群注意事项
图片尺寸1080x1439
拔罐指南罐印颜色禁忌人群注意事项
图片尺寸850x1133
拔罐指南罐印颜色禁忌人群注意事项
图片尺寸720x720
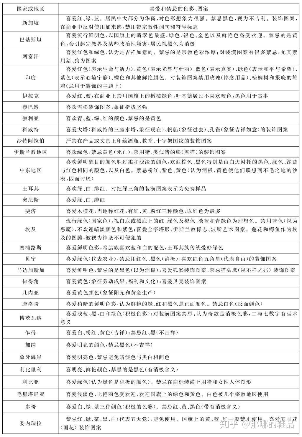
各国对颜色的偏好和禁忌
图片尺寸1021x660
卧室窗帘的颜色禁忌#图文扶持计划入口 卧室窗帘的禁忌,卧室窗 - 抖音
图片尺寸1080x1920
外国人对颜色和图案有哪些禁忌和喜爱
图片尺寸1024x1484
家中方位颜色禁忌#图文伙伴计划 家中方位最适合什么颜色#风水 - 抖音
图片尺寸1080x1920
拔罐养生指南:罐印颜色/禁忌人群/注意事项 97拔火罐的好处有很多
图片尺寸960x1280
拔火罐适应症主穴与禁忌症以及拔罐后皮肤颜色鉴别
图片尺寸920x1302
厨房台面忌讳的颜色都有哪些.
图片尺寸1440x2036
化解婚灾最好的办法调整颜色符合五行喜忌化解婚灾最准的大师
图片尺寸520x314
办公桌颜色忌与五行相克
图片尺寸400x300
集成墙面搭配两大禁忌 90%的人被坑
图片尺寸600x427
衣服颜色搭配禁忌(搭配原则与禁忌)
图片尺寸480x300
禁忌之二:颜色
图片尺寸450x295
装修颜色搭配技巧千万别中招装修颜色搭配禁忌
图片尺寸600x495
对于夫妻卧室的颜色禁忌你知道多少?
图片尺寸2500x1819
黄色是明亮颜色,所以搭配中也有很多禁忌
图片尺寸600x600
订婚忌讳什么颜色?忌讳什么衣服
图片尺寸420x280
墙面颜色使用禁忌多,别什么颜色都往墙上刷
图片尺寸600x326