驻极体话筒拾音电路

驻极体话筒输出语音信号的极性问题
图片尺寸393x344
驻极体话筒电路图
图片尺寸600x335
【电路】驻极体麦克风前置放大电路
图片尺寸1076x727
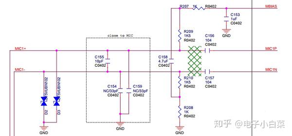
驻极体麦克风(ecm)电路设计 总结
图片尺寸515x373
驻极体话筒的应用电路图
图片尺寸600x400
用普通运放搭建的驻极体麦克风放大电路
图片尺寸1190x617
驻极体话筒的四种接法电路图
图片尺寸650x625
请问驻极体话筒的前级放大电路一定是如下图d 共射放大电路嘛?
图片尺寸551x348
驻极体话筒放大器电路
图片尺寸508x631
lm386喊话器的核心是lm386的功放集成电路如图2,驻极体话筒b1把声音
图片尺寸686x389
当驻极体话筒采集都声音信号时,使三极管截止,请问这个电路图错在哪里
图片尺寸352x399
驻极体话筒放大电路(已解决)
图片尺寸763x544
研发问答 硬件电路设计 ti模拟硬件电路设计 > ne5532设计拾音器的几
图片尺寸550x210
驻极体话筒怎么接线
图片尺寸736x364
拾音器电路中有一部分电路不解,请大家帮助
图片尺寸846x659
话筒电路的问题.图中的电容和电阻我有的找不到,电容我用了2.
图片尺寸755x487
用ua741怎么把驻极体话筒的信号放大,然后在送进功放lm386里
图片尺寸718x622
请教动圈式麦克风放大电路工作原理 - 模拟电子技术论坛-模拟技术
图片尺寸1062x671
驻极体麦克风ecm电路设计总结
图片尺寸763x357
驻极体麦克风的组成及工作原理_耳机/麦克风/话筒/声卡_音频应用
图片尺寸552x513